شمعون المكابي
| Simon Thassi | |
|---|---|
An imaginary depiction of Simon Thassi from Guillaume Rouillé's Promptuarii Iconum Insigniorum (1553) | |
| Leader of the Maccabees | |
| العهد | 142–135 BC |
| سبقه | Jonathan Apphus |
| تبعه | John Hyrcanus |
| Prince of Judaea | |
| تبعه | John Hyrcanus |
| High Priest of Judaea | |
| سبقه | Jonathan Apphus |
| تبعه | John Hyrcanus |
| توفي | 135 BC Dok |
| الأنجال | John Hyrcanus Mattathias II Judas II |
| الأسرة | Hasmonean |
| الأب | Mattathias |
| الديانة | Hellenistic Judaism |
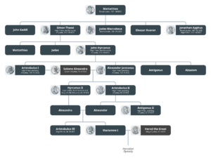
Simon Thassi (بالعبرية: שִׁמְעוֹן הַתַּסִּי Šīməʿōn haTassī; died 135 BC)[1] was the second son of Mattathias and thus a member of the Hasmonean family.
الأسماء
The name "Thassi" has a connotation of "the Wise", a title which can also mean "the Director", "the Guide", "the Man of Counsel", and "the Zealous".[2][3] This Simon is also sometimes distinguished as Simon the Hasmonean, Simon Maccabee, or (from Latin) Simon Maccabeus.
التاريخ
Simon took a prominent part in the Jewish revolt against the Seleucid Empire led by his brothers, Judas Maccabaeus and Jonathan Apphus. The successes of the Jews rendered it expedient for the Seleucid leaders in Syria to show them special favour. Therefore, Antiochus VI appointed Simon strategus, or military commander, of the coastal region stretching from the Ladder of Tyre to Egypt. As strategus, Simon conquered the cities of Beth-zur and Joppa, garrisoning them with Jewish troops and built the fortress of Adida.[4]
After the capture of Jonathan by the Seleucid general, Diodotus Tryphon, Simon was elected leader by the people, assembled at Jerusalem. He at once completed the fortification of the capital, and made Joppa secure.[5][6]
At Hadid he blocked the advance of Tryphon, who was attempting to enter the country and seize the throne of Syria. Since Tryphon could gain nothing by force, he demanded a ransom for Jonathan and the surrender of Jonathan's sons as hostages. Although Simon was fully aware that Tryphon would deceive him, both Josephus and 1 Maccabees state that he acceded to both demands so that the people might see that he had done everything possible for his brother. Jonathan was nevertheless treacherously assassinated, and the hostages were not returned. Simon thus became the sole leader of the people.[4]
As an opponent of Diodotus Tryphon, Simon decided to side with the Seleucid king, Demetrius II, to whom he sent a deputation requesting freedom from taxation for the country. The fact that his request was granted implied the recognition of the political independence of Judea.[4]
He became the first prince of the Hebrew Hasmonean Dynasty. He reigned from 142 to 135 BC.
The Hasmonean Dynasty was founded by a resolution, adopted in 141 BC, at a large assembly "of the priests and the people and of the elders of the land, to the effect that Simon should be their leader and high priest forever, until there should arise a faithful prophet".[7] Recognition of the new dynasty by the Roman Republic was accorded by the Senate about 139 BC, when the delegation representing Simon was in Rome. Simon made the Jewish people semi-independent of the Seleucid Empire.
In February 135 BC,[1] Simon and his two sons Mattathias and Judah were assassinated at a banquet at Dok by his son-in-law Ptolemy, the Seleucid governor at Jericho. Simon's third son John Hyrcanus succeeded him to the high priesthood and rule over Israel but proved unable to capture Ptolemy, first because he held John's mother hostage and then because of his army disbanded due to the custom at the time of resting every seventh year.
Legacy
Simon (and its Hebrew form, Simeon) would go on to become the most popular male name for some three centuries afterward in both the Hasmonean Kingdom and Roman Judea. This was both to honor a Jewish hero who had attained independence for the Jewish state, as well as because "Simon" did not sound artificial or strange to Greek ears.[8][9]
References
- ^ أ ب Rogerson, J. W. (2006). The Oxford Handbook of Biblical Studies. OUP Oxford. p. 292. ISBN 9780199254255.
Simon Maccabee was killed by a Jewish rival in 135 BC, the last of the Maccabees to 'die with his boots on', and his son John Hyrcanus (I) took over. Under Hyrcanus (135–104 BC) Jewish independence was finally achieved
- ^ International Standard Bible Encyclopedia, Thassi, accessed 6 January 2021
- ^ "The Story of Chanukah". www.chabad.org. Retrieved 2016-12-11.
- ^ أ ب ت
Singer, Isidore; et al., eds. (1901–1906). "Simon Maccabeus". The Jewish Encyclopedia. New York: Funk & Wagnalls.
- ^ 1 Maccabees 13:8-13:11
- ^ Josephus, Antiquities of the Jews, Bk. 13, Ch. 6, §4.
- ^ 1 Maccabees 14:41
- ^ Hengel, Martin (1974) [1973]. Judentum und Hellenismus: Studien zu ihrer Begegnung unter besonderen Berücksichtigung Palästinas bis zur Mitte des 2. Jahrhunderts vor Christus [Judaism and Hellenism : Studies in Their Encounter in Palestine During the Early Hellenistic Period] (1st English ed.). London: SCM Press. p. 64.
- ^ Ilan, Tal (2002) Lexicon of Jewish Names in Late Antiquity: Palestine 330 BCE–200 CE (Texts & Studies in Ancient Judaism, 91), Coronet Books, pp. 56–57; Hachili, R. "Hebrew Names, Personal Names, Family Names and Nicknames of Jews in the Second Temple Period," in J. W. van Henten and A. Brenner, eds., Families and Family Relations as Represented in Early Judaism and Early Christianity (STAR 2; Leiden:Deo, 2000), pp. 113–115; apud Bauckham, Richard (2017). Jesus and the Eyewitnesses (2nd ed.). Wm. B. Eerdmans Publishing. pp. 68–72. ISBN 9780802874313. Quote (p. 71): 15.6% of men bore one of the two most popular male names, Simon and Joseph; (p. 72): for the Gospels and Acts... 18.2% of men bore one of the two most popular male names, Simon and Joseph.
شمعون المكابي توفي: 135 BC
| ||
| ألقاب يهودية | ||
|---|---|---|
| سبقه Jonathan Apphus |
Leader of the Maccabees 142–135 BC |
تبعه John Hyrcanus I |
| High Priest of Judaea 142–135 BC | ||
| لقب حديث Principality
declared |
Prince of Judaea 141–135 BC | |
- Wikipedia articles incorporating a citation from the 1906 Jewish Encyclopedia
- Wikipedia articles incorporating a citation from the 1906 Jewish Encyclopedia without a Wikisource reference
- Short description with empty Wikidata description
- Articles containing عبرية-language text
- ملوك إسرائيل القديمة
- ملوك يهوذا القديمة
- ملوك التوراة
- كبار كهنة إسرائيل
- 2nd-century BCE High Priests of Israel
- 2nd-century BC Hasmonean monarchs
- Founding monarchs
- Maccabees
- People in the deuterocanonical books
- 2nd-century BC murdered monarchs
- Assassinated religious leaders
- Year of birth unknown
- 135 BC deaths