كنيسة الريڤايڤل العالمية
| Revival Centres International | |
|---|---|
![]() RCI Logo | |
| التبويب | Registered Denomination |
| التوجه | Pentecostal, Evangelical |
| الكيان | Autonomous |
| المنطقة | Arnhem Land, Australia, Australia, Canada, China, Colombia, Democratic Republic of Congo, England, Fiji, Hong Kong, Kenya, Liberia, India, Indonesia, Italy, Malawi, Malaysia, Mauritius, Mozambique, New Zealand, Papua New Guinea, Singapore, South Korea, Switzerland Wales, United Kingdom, United States of America |
| المؤسس | Lloyd Longfield |
| الأصل | 1958 ملبورن، أستراليا |
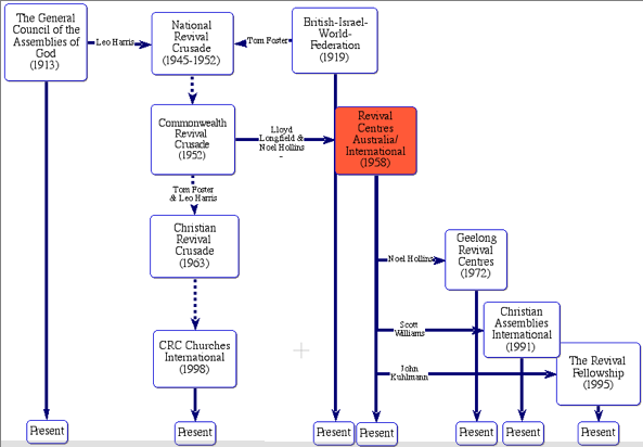
| انفصلت عن | Commonwealth Revival Crusade |
| انفصالات | Geelong Revival centre (1972) Christian Assemblies International (1991) New Delhi Revival Centres The Revival Fellowship (1995) |
| التجمعات | 300+ |
| الأعضاء | 20000+ |
| Ministers | 300+ |
| أسماء أخرى | Revival Centres of Australia |
| Key Pastors= Lloyd Longfield (founder), Simon Longfield, (Principal Pastor) Victor Samoilenko (Liaison Pastor) , Darcy Ryan (Liaison Pastor).
Church Homepage = [1] Church Slogans = "Contending for the faith","The Truth with Proof" | |
كنيسة الريڤايڤل أو مركز الاحياء العالمى Revival Centres International هي كنيسة تبشيرية انجيلية كاريزماتية.
لمحة تاريخية
نشأت كنيسة الريفايفل في أستراليا في مدينة ملبورن عام 1958 على يد راعى الكنيسة لويد لونجفيلد وهو مازال يخدم فيها حتى تحرير تاريخ هذه المقالة.
وتم ذلك عندما نال هذا الراعى اختبار معمودية الروح القدس وعلامتها صلاة الالسنة وهو عائد إلى منزله. بعد حضور اجتماع روحى مع بعض المؤمنين ومنهم من ممتليئى بالروح.
انتشار الكنيسة
وبعدها ابتدأ يستضيف في منزله مؤمنين وكان يوعظهم برسالة الخلاص التى كان يلخصها في 3 خطوات عملية والتى استشهد بها من وعظة القديس بطرس في يوم الخمسين.
التوبة و اختبار معمودية الروح القدس وعلامتها صلاة الالسنة ، و معمودية الكبار بالتغطيس، والسلوك حسب الروح. وممارسة مواهب الروح القدس. والشفاء الالهى من الامراض و الادمان.
كان الركيزة الاساسية في معظم عظاته المنزلية.
ابتدأ يعمد في بيته العشرات من المؤمنبن ومنهم العديد الذين نالو هذا الاختبار اختبار معمودية الروح القدس وعلامتها صلاة الالسنة بعد المعمودية بالماء و اخر في اجتمعات الصلاة.
وكانت هذه الاجتماعات هى بداية الاجتماعات المنزلية التى تطورت واصبحت اجتماع اسبوعى منظم له قائد معروف ويضم عدة احياء حسب المنطقة السكنية.
بعدها ابتدأت الكنيسة تؤجر قاعات لاجتماعاتها. ثم ابتدأت في شراء قاعات خاصة بها. واصبح لها برنامج اذاعى خاص بها.
اما الكنيسة فابتدات تكبر في اعداد المؤمنين وانتشرت في كل أستراليا وبعد ذلك ابتدأت تنتشر في العالم كله في أكثر من 14 دولة.
ويعتبر المؤمنين انفسهم لهم الفضل الاساسى في هذا الانتشار. من خلال استضافة الزوار و الاصدقاء في اجتماعات المنازل او الصلاة بوضع اليد لقبول اختبار معمودية الروح القدس وعلامتها صلاة الالسنة او للشفاء من الامراض و الادمان
ومن أكبر كنائس الريفايفل كنيسة سيدنى و جزيرة بابيونيجنى في شمال أستراليا وكنيسة ملاوى في أفريقيا.
العقيدة المميزة لكنيسة الريفايفل
هى رسالة الخلاص التى ناد بها القديس بطرس في يوم الخمسين وهى
- التوبة (اى تغيير اتجا الفكر واسلوب الحيا إلى حياة جديدة مقدسة)
- المعمودية بالماء وهى للكبار فقط و بالتغطيس
- معمودية الروح القدس ولها علامة مميزة وحيدة وهى الصلاة بالسنة اخرى.
راجع عقيدة الكنيسة من موقع الكنيسة الرسمى عقيدة كنيسة الريفايفل
الاختلافات بين كنيسة الريفايفل والكنائس الخمسينية
- يتم إدارة الاجتماع بهدوء شديد ولايسمح باى انفعال في الاجتماع مثل الترانيم الصاخبة و التلويح بالأيدى او الرقص او السقوط في الارض.
- يتم التركيز على رسالة الخلاص في كل اجتماع حتى في اجتماعات المنازل. وتشجيع كل الزائرين من أول اجتماع لقبول الروح القدس و معمودية الماء.
- يتم ممارسة كل مواهب الروح القدس (السنة-ترجمة-نبوات -شفاء ..) في كل الاجتماع حتى اجتماعات المنازل
وبسبب وضوح رسالة الخلاص العملية. وبسبب التنظيم والتخطيط التبشيرى لكنيسة الريفايفل.
وبسبب قبول العديد من الكنائس التقليدية (خاصة الكاثوليك) طريقة إدارة الاجتماع الهادئة.
انتشرت كنيسة الريفايفل انتشارا سريعا غير متوقع.
والعديد من المؤمنين نالوا معمودية الروح القدس وعلامتها بعلامة صلاة الالسنة واستمروا في كنائس كاريزماتية اخرى.
تحديات
نالت كنيسة الريفايفل في البداية مقامومة شديدة من الكنائس التقليدية.
وذلك بسبب اعتبارعم ان صلاة الالسنة هى عمل شيطانى اعجازى وانضم لهذا الرأى شهوود يهوة.
ولكن بعد ان اكتسحت الحركة الكاريزماتية العالم. تراجعت الكنيسة الكاثوليكية عن هذا المعتقد بل على العكس خرجت منها كنيسة تسمى بالكنيسة الكاثوليكية الكاريزماتية الذين يؤمنون بصلاة الالسنة. ومازالوا تحت سلطة الكنيسة التقليدية من كهنة و اساقفة.
اما الكنيسة الأرثوذكسية اليونانية اعترفت باللاسنة كموهبة روحية من مواهب الروح القدس ودليل على قبول الروح القدس ولكنها لا تعترف بانها الطريق الوحيد لقبول الروح القدس.
اما بقية الكنائس التقليدية وعلى رأسهم الكنيسة الارثودوكسية القبطية مازالت تلمح وتتهم ان صلاة الالسنة هى هو عمل شيطانى بحت.
تعتبر الحركة الكاريزماتية هى الممهد الاول لكنيسة الريفايفل بعد ان شاهدت كنيسة الريفايفل عدة سنوات من مقامومة الكاثوليك.
ويقول أحد رعاة الكنيسة. انه في بدأة الكنيسة كان من النادر ان نجد شخصا يسمع عن الالسنة.
ولكن الان معظم المسيحيين سمعوا عن الالسنة ولكن باراء مختلفة.
وتشترك الكنيسة الريفايفل الكنيسة الرسولية الاولى في شرط التكلم بالالسنة او الصلاة بالسنة كعلامة مادية انجيلية لقبول الروح القدس.
وتختلف مع كناءس الكاريزماتيك و الكنائس الخمسينية في الفصل بين قبول الروح القدس و الامتلاء بالروح القدس وان القبول ياتى بقبول المسيح مخلص اما الامتلاء بالروح القدس هو ياتى بمعمودية الروح القدس وعلامته الصلاة بالالسنة.
وهذا ما تنفيه الكنيسة الريفايفل وتعتبر ان اختبار قبول الروح القدس او الامتلاء بالروح القدس او الختم بالروح القدس. هو اختبار واحد يحدث مرة واحدة مشروط بعلامة دائمة هى الصلاى بالالسنة وتبقى مع المؤمن دائما.
الانشقاقات
تم بعض الانشقاقات في كنيسة الريفايفل وكان اشدهم في عام 1995 وكان هذا الانشقاق بسبب طرد الكنيسة لبعض الشباب الذين مارسوا الخطية مع بعض الفتيات. فابتدا يحدث مجادلة حول نقطة قبول التائب إلى الكنيسة.
اصرت كنيسة الريفايفل على ان بعض الخطايا ومنها ممارسة الجنس بدون زواج يجب طرد الاخ الخاطىء من الكنيسة نهائيا وهذا مما جعل العديد من الرعاة والمؤمنين ان ينشقوا عنهم واعتبروا ان الخاطىء التائب يجب قبوله مهما كانت خطيئته . واطلقوا اسم الريفايفل فيللو على كنيستهم الجديدة و هى بنسبة 99% متمسكين بكل عقائد الريفيفل ورسالة الخلاص. واسلوب الاجتماعت ولكن يختلفوا عنهم في قبولهم الخاطىء التائب معهما كانت خطيئته.

