أفوارديبوا
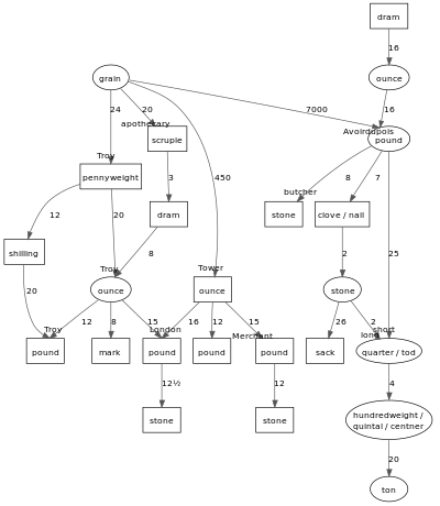
الأفْوارْدِيبْوَا نظام من الموازين يُستخدم لوزن المواد التجارية العادية الكبيرة الحجم، كالفحم والحبوب والمواد الغذائية. وقد استُخدم هذا النظام في الكومنولث البريطاني وأمريكا الشمالية، ولكن استُبدل به النظام المتري على نطاق واسع. وقد جاءت كلمة أفوارديبوا من كلمتين فرنسيتين تعنيان بضائع الوزن. وأساس هذا النظام هو الرطل الذي يعادل 0,45كجم. ويحتوي رطل الأفوارديبوا على 7,000 قمحة، وينقسم إلى 16 أوقية، يساوي كل منها 16 درهمًا. وتعادل الأرطال الترويسية والصيدلانية المستخدمة في وزن المعادن الثمينة والأحجار الكريمة 0,37كجم، وتحتوي على 5,760 قمحة، وتقسم على 12 أوقية. ويكون وزن القمحة في الأنظمة التي تستخدم الرطل متماثلاً، ويعادل 65ملجم.
المصادر
أنظر أيضا
- Apothecaries' system
- French units of measurement
- Imperial unit
- Troy weight
- United States customary units
مراجع
This article contains content from Wikimedia licensed under CC BY-SA 4.0. Please comply with the license terms.