مغناطيسية
| كهرومغناطيسية | ||||||||||
كهرباء • مغناطيسية
| ||||||||||
المغناطيسية Magnetism، هي ظاهرة فيزيائية يتميز بها حجر المغناطيس الطبيعي أو المغناطيس المصنع وهي الواضحة جدآ للعيان في ظاهرة الجذب لبعض المواد حيث أنها ظاهرة تتناولها عدة نظريات، حيث تفترض إحداها أن جزيئات المادة المغناطيسية تتكون مغناطيسات صغيرة جدا يعادل بعضها البعض عندما تكون المادة غير ممغنطة، بينما تترتب في حالة المغنطة في اتجاه واحد تحت تأثير المجال المغناطيسي. هناك نظرية أخرى تفترض أنه توجد حول الذرات والجزيئات مجالات مغناطيسية صغيرة نتيجة للألكترونات الدوارة التي هي في الواقع تيارات كهربائية صغيرة.
كانت أولى الظواهر المغناطيسية هي التي رافقت ما يُعرف باسم المغانطيس الطبيعي، وهي قطع من خامات أكسيد الحديد Fe3O4 تُعرف باسم حجر المغناطيس، وُجدت بالقرب من مدينة قديمة تدعى مگنيزيا Magnesia في آسيا الوسطى. وتتميز هذه المغانطيسات الطبيعية بخاصية جذب الحديد غير الممغنَط إليها. وأكثر ما يكون هذا التأثير وضوحاً في مناطق معينة من المغناطيس تدعى الأقطاب. وكانت ظاهرة المغناطيسية معروفة عند الإغريق والرومان والصينيين. فعند دَلْك قطعة من الحديد بحجر المغناطيس يكتسب الحديد الخاصية ذاتها وهي جذب قطع أخرى من الحديد. والمغانط التي تشكلت بهذه الطريقة تكون مستقطبة، أي إن لكل واحد منها طرفين، أو قطبين، يدعى أحدهما القطب الشمالي والآخر القطب الجنوبي. وكان معروفاً أن الأقطاب المتماثلة تتنافر والأقطاب المختلفة تتجاذب. ظلت المغنطيسية، سنوات عديدة، مرتبطة بمغانط صُنعت على هذا الشكل. ولم تُعرف الصلة التي تربط بين الظواهر الكهربائية والمغنطيسية إلا في عام 1819 عندما لاحظ الفيزيائي الدنماركي أورستد H.C.Oersted 1777 -1851 أن الظواهر المغنطيسية يمكن توليدها من تيار كهربائي. ويتجلى الاختلاف الأساسي بين المغنطيسية والكهرباء في إمكانية فصل الشحنات الموجبة عن الشحنات السالبة في الكهرباء، في حين لايمكن فصل القطب الشمالي عن القطب الجنوبي في المغنطيس. لذا فإن أبسط تركيب مغنطيسي يمكن أن يوجد هو ذو القطبين المغنطيسي، أو القطباني المغنطيسي. وتعد عروة التيار، والقضيب المغنطيسي ذو الطول المحدود أمثلةً على القطباني المغنطيسي الذي يتميز بعزمه المغنطيسي M الذي يمكن قياسه تجريبياً بعدة طرق.[1]
التاريخ
استخدمت البوصلة في الملاحة في الغرب أول مرة نحو عام 1200. وفي القرن الثالث عشر الميلادي جرت دراسات مهمة للمغانط قام بها العالم الفرنسي بطرس برگرينوس P. Peregrinus. ظلت اكتشافات برگرينوس معمولاً بها ما يقارب 300 عام إلى أن نشر الفيزيائي الإنگليزي وِلْيام جيلْبِرْت (1544 - 1603) W. Gilbert كتاباً عن المغانط بعنوان «الأجسام المغنطيسية والمغنطيس الضخم للأرض» عام 1600. طبَّق جلبرت مناهج علمية في دراسته الكهرباء والمغنطيسية، فأشار إلى أن الأرض نفسها تسلك سلوكاً يشبه سلوك مغنطيس ضخم، وبفضل سلسلة من التجارب قام بها دَحَضَ مفاهيم عديدة خاطئة عن المغنطيسية كانت مقبولة في ذلك الزمان. وبعد ذلك، وفي عام 1750، اخترع الجيولوجي الإنگليزي جون ميتشيل J.Michell ميزاناً استعمله في دراسة القوى المغنطيسية. وقد بيَّن ميتشيل أن قوة التجاذب أو التدافع بين قطبين مغنطيسيين تتناقص كلما ازدادت المسافة بينهما وتتناسب عكساً مع مربع هذه المسافة. وبعد ذلك جاء المهندس الفرنسي شارل أوگستين دو كولون (C. A. de Coulomb 1736 – 1806) الذي قاس القوى بين الشحنات الكهربائية ، وتحقق فيما بعد من ملاحظات ميشيل بدقة عالية. وكان كولون أول من وضع علاقة كميَّة للقوة المغنطيسية بين الكتل المغنطيسية عُرفت بقانون كولون.
وفي عام 1819 سجل أورستد، اكتشافاً مهماً؛ فقد اكتشف أن الإبرة المغنطيسية تنحرف بوساطة تيار كهربائي يجري في سلك كائن في الجوار. وتبع هذا الاكتشاف، الذي بيّن وجود صلة بين الكهرباء والمغنطيسية، اكتشاف آخر جاء على يد العالم الفرنسي أندريه ماري أمپير A. M. Ampère 1775-1836، الذي درس القوى بين الأسلاك التي تجري فيها تيارات كهربائية، وعلى يد الفيزيائي الفرنسي دومِنيك فرانسوا جان أراغو F. J. Arago الذي مغنط قطعة من الحديد بوضعها بالقرب من سلك يجري فيه تيار كهربائي. وفي عام 1831 اكتشف العالم الإنگليزي مايكل فارادي M. Faraday 1791-1867) (أن المغنطيس المتحرك بالقرب من سلك يحرِّض تياراً كهربائياً في ذلك السلك، وهو الأثر العكسي لما اكتشفه أورستد: فقد بيّن أورستد أن التيار الكهربائي يخلق حقلاً مغنطيسياً، في حين بيّن فارادي أن بإمكان الحقل المغناطيسي أن يخلق تياراً كهربائياً. وتحقق التوحيد الكامل لنظريات الكهرباء والمغنطيسية على يد الفيزيائي الإنگليزي جيمس كلارك ماكسويل J.C. Maxwell، الذي تنبأ بوجود الأمواج الكهرطيسية وعرّف الضوء أنه ظاهرة كهرطيسية.
اهتمت دراسات المغناطيسية اللاحقة بصورة متزايدة بفهم الأصول الذرية والجزيئية لخصائص المادة المغنطيسية. ففي عام 1905 وضع الفيزيائي الفرنسي پول لانگڤان نظرية حول علاقة الخواص المغنطيسية بدرجة الحرارة. قامت النظرية على البنية الذرية للمادة. وتُعد مثالاً مبكراً لوصف الخصائص الجهرية large-scale properties بدلالة خواص الإلكترونات والذرات. ثم وُسِّعت نظرية لانجفان بعد ذلك من قبل الفيزيائي الفرنسي پيير إرنست ويس P.E.Weiss الذي افترض وجود حقلٍ مغنطيسي »جزيئي« molecular داخلي في بعض المواد مثل الحديد. وعندما أُضيف هذا المفهوم إلى نظرية لانجفان، ساعد على تفسير خصائص المواد شديدة المغنطيسية مثل حجر المغنطيس.
بعد أن قدم ويس نظريته، دُرِسَت الخواص المغنطيسية بصورة مفصلة أكثر فأكثر. فنظرية البنية الذرية للفيزيائي الدنماركي نيلز بور N.Bohr، على سبيل المثال، قدمت فهماً للجدول الدوري للعناصر وبيَّنت لماذا تحصل المغنطيسية في العناصر الانتقالية. وفي عام 1925 بيَّن الفيزيائيان الأمريكيان صموئيل أبراهام گودشميت وجورج يوجين أولنبيك أن للإلكترون ذاته سبيناً ويسلك سلوك قضيبٍ مغنطيسي صغير له عزم مغنطيسي محدد. إن العزم المغنطيسي لجسم ما هو مقدارٌ متجهٌ يعبِّر عن شدة الحقل المغنطيسي للجسم. وقد أعطى الفيزيائي الألماني فيرنر هايزنبرگ F. Heisenberg تفسيراً مفصلاً لحقل ويس الجزيئي في عام 1927 على أساس ميكانيكا الكم الذي كان حديث النشأة وقتئذٍ. ثم تنبأ علماء آخرون بعد ذلك بالعديد من الترتيبات الذرية المعقدة للعزم المغنطيسي مع خصائص مغنطيسية مختلفة
مصادر المغناطيسية
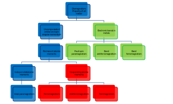
إن بعض المواد، مثل المعادن الانتقالية أو العناصر الترابية النادرة، إذا قُرِّبت من قطب مغنطيسي شديد انجذبت إليه، كما أن بعضها الآخر، مثل البزموت، يندفع عن القطب. وقد اصطُلح على تسمية المواد من النوع الأول المواد ذات المغنطيسية المسايرة أو الطردية ومن النوع الثاني المواد ذات المغنطيسية المعاكسة. يُفسر الفرق بين الخواص المغنطيسية للمواد بناءً على كيفية تآثر المادة مع الحقل المغنطيسي. فإذا وضعت مادة ذات معنطيسية معاكسة في حقل مغنطيسي تحرض فيها عزم مغنطيسي يعاكس اتجاه الحقل، تولده تيارات كهربائية تتحرض في الذرات والجزيئات. أما إذا كانت المادة ذات مغنطيسية مسايرة فإن الحقل يعمل على اصطفاف كل العزوم المغنطيسية للذرات والجزيئات (التي تكوّن المادة) مع الحقل المعنطيسي وتناحيها، ونتج منه عزم مغنطيسي كلي يُضاف إلى الحقل المطبق.
يعدّ الحديد والكوبالت والنيكل صنفاً من المواد المغنطيسية تدعى ذات المغنطيسية الحديدية. تتمتع هذه المواد بعزم مغنطيسي غير معدوم حتى في غياب الحقل المغنطيسي. وهذا المفعول هو نتيجة للتآثر الشديد بين العزوم المغنطيسية للذرات أو الإلكترونات في المادة المغنطيسية التي تدفعها إلى الاصطفاف متوازية بعضها مع بعضها الآخر. تنقسم المواد حديدية المغنطة عادةً إلى مناطق تدعى قطاعات، وفي كل قطاع تصطف العزوم الذرية متوازية فيما بينها. وللقطاعات المنفصلة عزومٌ كليةٌ لا تتجه بالضرورة في اتجاه واحد. وهكذا وعلى الرغم من أن قطعة عادية من الحديد قد لايكون لها عزم مغنطيسي إجمالي، فإن المغنطة تُحرَّض فيها بوضعها في حقل مغنطيسي، مما يؤدي إلى اصطفاف عزوم كل القطاعات. إن الطاقة المصروفة في إعادة توجيه القطاعات من حالة المغنطة إلى حالة إزالة المغنطة تتجلى في استجابة متأخرة تعرف باسم البِطاء hysteresis [ر. البطاء المغنطيسي]. تفقد المواد حديدية المغنطة خواصها المغنطيسية عند تسخينها. ويصبح هذا الفقد كاملاً فوق درجة حرارة كوري، نسبة إلى الفيزيائي الفرنسي پيير كوري الذي اكتشفها في عام 1895.
موضوعات
المغناطيسية المعاكسة
المغانطيسية المعاكسة هي خاصية مادة تسبّب إنشاء حقل مغناطيسي يعارض تأثير أي حقل مغناطيسي يؤثّر من الخارج فيُنتج قوة تنافر بين المادّة ومصدر الحقل الخارجي. تحديداً يغيّر الحقل المغناطيسي الخارجي سرعة مدار الإلكترونات حول نوى الذرات، فيغيّر بذلك العزم المغناطيسي للذرات. تسبّب المواد ذات المغناطيسية المعاكسة خطوط التدفق المغناطيسي أن تنحني بعيداً عنها، وتستطيع المواد فائقة النفاذية أن تبعدهم تماماً باستثناء طبقة رفيعة عند سطح تلك المواد.
المغناطيسية المسايرة
المغناطيسية المسايرة هي شكل من المغناطيسية، تظهر فقط بوجود مجال مغناطيسي خارجي وتزول بزواله. من المواد التي تتصف بالمغناطيسية المسايرة الالمنيوم والمنگنيز والبلاتين.
وتتسم المواد ذات المغناطيسية المسايرة بأنها إذا وقعت في مجال مغناطيسي خارجي فإنها تقوّي المجال المغناطيسي بداخلها. وتكون مغناطيسيتها متناسبة طرديا معا شدة المجال المغناطيسي الخارجي. وتحدد الخاصية المغناطيسية لمادة ما بما يسمى قابلية مغناطيسية.
وتظهر المغناطيسية المسايرة في المواد التي تحتوي ذراتها على إلكترونات غير مزدوجة مثل أيونات الفلزات الانتقالية (مثل العناصر ذات عدد ذري بين 21 - 30 و39 - 48 وغيرها) وأيونات اللانثانيدات (العناصر ذات عدد ذري بين 57 - 71) وذراتها والجزيئات ذات عزم مغناطيسي. وترجع تلك الخاصية إلى العزم مغزلي للإلكترونات وإلى الزخم الزاوي للإكترونات (حيث تدور الإلكترونات في مدارات حول نواة الذرة).
المغناطيسية الحديدية
المغناطيسية الحديدية هي خاصية ظهور المغناطيسية على بعض المعادن مثل الحديد والكوبلت والنيكل. تتسم ذرات تلك العناصر بوجود المغناطيسية بها حيث يحدث ترابط بين العزم المغزلي spin للإلكترونات التي تشغل المدار 3d في الذرة، وينتج عن محصلة ذلك الترابط مغناطيسا صغيرا في حجم الذرة. أي أن ذرات تلك العناصر لها تلك الخاصية الفرومغناطيسية. ويحدث أن الذرات المتجاورة تهيئ اتجاه مغناطيسيتها بحيث تتخذ جميعها نفس الإتجاه، ويظهر ذلك في هيئة المغناطيس المستقيم المعهود لنا.
المجالات المغناطيسية
المجال المغناطيسي هي قوة مغناطيسية تنشأ في الحيز المحيط بالجسم المغناطيسي أو الموصل الذي يمر به تيار كهربائي. إذا وضعت إبرة بوصلة في المجال المغناطيسي ذو قوة ما فأنها توجه نفسها في اتجاه معين في كل جزء من المجال، والخطوط المرسومة في اتجاه الإبرة عند النقط المختلفة تحدد الوضع العام للخطوط التي هي عليها القوة المغناطيسية في المجال. يمكن مشاهدة توزيع المجال المغناطيسي بنثر برادة حديد على ورقة موضوعة على قضيب مغناطيسي أو ورقة يمر خلالها سلك يمر به تيار كهربائي.
المغناطيسية الحديدية المضاد
المغناطيسية الحديدية المضادة هي المواد ذات خاصية مغناطيسية متضادة يرجع العزم المغناطيسي للذرات أو الجزيئات إلى عزم الإلكترونات المغزلي فيها وتكون العزوم المغناطيسية متساوية ومتعاكسة في البناء البلوري للمادة.
وكما هو الحال في حالة المغناطيسية الحديدية والفريمغناطيسية فيوج في تلك لمواد تنظيم مناطيسي داخلي. وبصفة عامة قد توجد حالة المغناطيسية الحديدية المتضادة عند درجات الحرارة وهي تتلاشى فوق درجة حرارة معينة خاصة بالعنصر أو المادة تسمى درجة حرارة نييل. وتلك التسمية تنسب إلى مكتشفها العالم الفيزيائي الفرنسي لويس نييل. .[3] فوق درجة حرارة تييل تصبح المادة في حالة مغناطيسية مسايرة.
الفريمغناطيسية
الفريمغناطيسية تعني مادة فريمغناطيسية مادة يترتب فيها العزم المغناطيسي لذرات تشغل الشبكة البلولورية بحيث تكون معاكسة لذرات أخرى تشغل مواقع تحتية في الشبكة البلورية للمادة. وتشابه الفريمغناطيسية المغناطيسية المضادة من حيث أن العزم المغناطيسي لنصف عدد الذرات في المادة يكون اتجاهه عكسيا بالنسبة لنصف عدد الذرات الأخرى ولكن عزموها المغناطيسية ليست متساوية بحيث تظهر للمادة مغناطيسية ذاتية. (في المغناطيسية المضادة يتساوى العزم المغناطيسي للذرات وتكون محصلة العزوم المتعاكسة صفرا، أي لا تكون المادة ذات مغناطيسية ذاتية).
وتوجد الفريمغناطيسية عندما تكون الذرات (أو الأيونات) التي تشغل الشبكة البلورية التحتية مختلفة عن نوع الذرات التي تشغل المواقع الأساسية في الشبكة البلورية. مثال على تلك الأيونات أيونات الحديد Fe2+ و Fe3+.
وتوجد ظاهرة الفريمغناطيسية في مادة الفريت الحديدية واللعل المغناطيسي. وكانت أقدم مادة تعرف بأنها فريمغناطيسية الماحنتيت وهي أكسيد الحديد (iron(II,III) oxide) و Fe3O4. وكانت تلك المواد تعتبر من نوع مغناطيسية حديدية إلى أن اكتشف لويس نييل ظاهرة الفريمغناطيسية والمغناطيسية المضادة عام 1948. [4].
المغناطيسية المسايرة الفائقة
الكهرومغناطيسية
الكهرومغناطيسية هي فيزياء الحقل الكهرمغنطيسي أي أنها فرع الفيزياء الذي يدرس الحقل الكهرمغنطيسي الذي يتألف بدوره من حقل كهربائي و حقل مغناطيسي. ينشأ الحقل الكهربائي عن الشحن الكهربائية الساكنة التي تسبب القوى الكهربائية المسؤولة عن الكهرباء الساكنة و المحددة بقانون كولون. تقود هذه الحقول الكهربائية أيضا إلى جريان التيار الكهربائي في الموصلات الكهربائية . أما الحقل المغناطيسي فهو ينتج عم المغانط المختلفة اضافة للشحن الكهربائية المتحركة ، فعندما تسير شحنة كهربائية ضمن تيار كهربائي ينشأ عنها حقل مغناطيسي محيط بها. لذلك يصعب فصل هذين الحقلين عن بعضهما البعض في الكثير من الحالات .
أنواع أخرى من المغناطيسية
المغناطيسية، الكهربية، والنسبية الخاصة
المجالات المغناطيسية في المواد
تطبيقات
ظهر في المئة سنة الماضية العديد من تطبيقات المغنطيسية والمواد المغنطيسية. فالمغنطيس الكهربائي[ر]، على سبيل المثال، هو الأساس الذي يقوم عليه المحرك الكهربائي والمحولة. وقد كان تطوير مواد مغنطيسية جديدة مهماً في ثورة الحواسيب. فالذواكر في الحواسيب تصنع باستخدام نطاقات فقاعية. هي مناطق صغيرة من المغنطة، وهي إما أن تكون موازية للمغنطة الكلية للمادة أو أن تكون معاكسة لها. واعتماداً على هذا الاتجاه تشير الفقاعة إما إلى الواحد وإما الصفر، وبذلك يمكن استخدامها رقماً في منظومة الأعداد الثنائية المستخدمة في الحاسوب. كما أن المواد المغنطيسية هي مكونات مهمة للأشرطة المغنطيسية والأقراص المغنطيسية التي تخزَّن عليها المعلومات. تُعد المغانط الضخمة ذات القدرة العالية عنصراً حاسماً في التقانة الحديثة. فالقطارات ذات الرفع المغنطيسي تطفو فوق السكك الحديدية مستخدمة مغانط قوية، وهي بذلك لا تعاني الاحتكاك بسكة الحديد ولا تتباطأ. وتستعمل الحقول المغنطيسية القوية في التصوير بالتجاوب المغنطيسي النووي nuclear magnetic resonance (NMR)، وهو أداة مهمة يستخدمها الأطباء في التشخيص. وتستعمل اليوم المغانط ذات الناقلية الفائقة في مسرِّعات الجسيمات لإيصالها إلى سرعات هائلة وجعلها تحافظ على تبئيرها وحركتها في مسار مستقيم.
القوى المغناطيسية
العزم المغناطيسي
العزم المغناطيسي هو مصطلح عادة ما يشير إلى ثنائي القطب المغناطيسي لحظة، وهي مقياس لمدى قوة النظام صافي المصدر المغناطيسي.
أحادي قطب مغناطيسي
ميكانيكا الكم منشأ المغناطيسية
وحدات الكهرومغناطيسية
وحدات النظام الدولي
| نظام دولي للوحدات للكهرومغناطيسية | ||||
|---|---|---|---|---|
| Symbol[5] | اسم الكم | الوحدات | تحويل النظام الدولي إلى نظام دولي للوحدات | |
| تيار كهربي | ampere (نظام دولي للوحدات) | |||
| Electric charge | coulomb | |||
| Potential difference; Electromotive force | volt | |||
| Electric resistance; Impedance; Reactance | ohm | |||
| Resistivity | ohm metre | |||
| Electric power | watt | |||
| Capacitance | farad | |||
| Electric field strength | volt per metre | |||
| Electric displacement field | Coulomb per square metre | |||
| Permittivity | farad per metre | |||
| Electric susceptibility | Dimensionless | |||
| Conductance; Admittance; Susceptance | siemens | |||
| Conductivity | siemens per metre | |||
| Magnetic flux density, Magnetic induction | tesla | |||
| Magnetic flux | weber | |||
| Magnetic field strength | ampere per metre | |||
| Inductance | henry | |||
| Permeability | henry per metre | |||
| Magnetic susceptibility | Dimensionless | |||
وحدات أخرى
- gauss – The gauss, abbreviated as G, is the CGS unit of magnetic field (B).
- oersted – The oersted is the CGS unit of magnetizing field (H).
- Maxwell – is the CGS unit for the magnetic flux.
- gamma – is a unit of magnetic flux density that was commonly used before the tesla became popular (1 gamma = 1 nT)
- μ0 – common symbol for the permeability of free space (4π×10−7 N/(ampere-turn)2).
الكائنات الحية
انظر أيضاً
المصادر
- ^ محمد قعقع. "المغنطيسية". الموسوعة العربية. Retrieved 2012-04-27.
- ^ HP Meyers (1997). Introductory solid state physics (2 ed.). CRC Press. p. 362; Figure 11.1. ISBN 0748406603.
- ^ L. Néel, Propriétées magnétiques des ferrites; Férrimagnétisme et antiferromagnétisme, Annales de Physique (Paris) 3, 137–198 (1948).
- ^ L. Néel, Propriétées magnétiques des ferrites; Férrimagnétisme et antiferromagnétisme, Annales de Physique (Paris) 3, 137-198 (1948).
- ^ قالب:GreenBookRef2nd
قراءات إضافية
- Furlani, Edward P. (2001). Permanent Magnet and Electromechanical Devices: Materials, Analysis and Applications. Academic Press. ISBN 0-12-269951-3. OCLC 162129430.
- Griffiths, David J. (1998). Introduction to Electrodynamics (3rd ed.). Prentice Hall. ISBN 0-13-805326-X. OCLC 40251748.
{{cite book}}: Invalid|ref=harv(help) - Kronmüller, Helmut. (2007). Handbook of Magnetism and Advanced Magnetic Materials, 5 Volume Set. John Wiley & Sons. ISBN 978-0-470-02217-7. OCLC 124165851.
- Tipler, Paul (2004). Physics for Scientists and Engineers: Electricity, Magnetism, Light, and Elementary Modern Physics (5th ed.). W. H. Freeman. ISBN 0-7167-0810-8. OCLC 51095685.
- David K. Cheng (1992). Field and Wave Electromagnetics. Addison-Wesley Publishing Company, Inc. ISBN 0-201-12819-5.
وصلات خارجية
- Magnetism on In Our Time at the BBC. (listen now)
- The Exploratorium Science Snacks - Snacks about Magnetism
- Electromagnetism - a chapter from an online textbook
- Video: The physicist Richard Feynman answers the question, Why do bar magnets attract or repel each other?
- On the Magnet, 1600 First scientific book on magnetism by the father of electrical engineering. Full English text, full text search.