جمعية الإصلاح الاجتماعي

نشأة الجمعية

  • اجتمع ثلاثون رجلاً من خيرة رجالات الكويت في يوم السبت 16 من محرم الحرام 1383 هـ الموافق 08 من يونيو 1963 م ، في ديوان الحاج فهد الحمد الخالد – رحمه الله – وتباحثوا في ضرورة قيام كيان إسلامي في هذا البلد الطيب ليسهم في الحفاظ على دين وأخلاق المجتمع .
  • واتفق الحضور على تأسيس جمعية جديدة باسم ( جمعية الإصلاح الاجتماعي) - حيث كانت امتداداً طبيعياً لجمعية الإرشاد التي تأسست في 1372 هـ الموافق 1952 م - ثم اختير لجمعية الإصلاح الاجتماعي مؤسسون وهيئة إدارية مؤقتة ، حيث عقدت اجتماعها الأول في يوم الثلاثاء 19 من محرم الحرام 1383 هـ الموافق 11 من يونيو 1963 م ، وأقر فيه القانون الأساسي لجمعية الإصلاح الاجتماعي ، وقد كلف السيد / عبد الله العلي المطوع بتقديمه إلى الجهات المختصة .
  • تم إشهار جمعية الإصلاح الاجتماعي بتاريخ 22 / 07 /1963 م ، طبقاً لأحكام القانون رقم 24 لسنة 1962 م ، ونشر هذا الإشهار في الجريدة الرسمية (كويت اليوم) بالعدد رقم (438) الصادر بتاريخ 04 / 08 / 1963 م .
  • سجلت جمعية الإصلاح الاجتماعي في سجلات وزارة الشؤون الاجتماعية والعمل تحت رقم(14).
  • وهكذا انطلقت جمعية الإصلاح الاجتماعي نجماً في سماء دولة الكويت تضئ الطريق للمؤمنين على صراط مستقيم ، وترد الحيارى التائهين إلى دينهم القويم ، وتهدي الضالين إلى سبيل الرشد والخير العميم .
  • وما زالت جمعية الإصلاح الاجتماعي – بفضل الله تعالى ومنته – تعمل جاهدة لتحقيق أهدافها الخيرة المستقاة من كتاب الله الكريم وسنة الحبيب محمد r ، عناية بالدين والدعوة إليه ، وبث الأخلاق الفاضلة بين الأفراد لتحفظ للمجتمع الكويتي كيانه ومقوماته على أساس من تقوى الله .
  • كما شهدت أعمال البر والخير ، ومواقف مناصرة الحق والعدل ، في ظل المبادئ والمثل الإسلامية على مسيرة جمعية الإصلاح الاجتماعي . وذلك من خلال الوثائق والمستندات التي تبين تقدم وتطور العمل الخيري حتى صار علماً على بلدنا الحبيب الكويت ، فقد أصبح العمل الخيري سفيراً حياً لدولة الكويت في جميع أنحاء العالم .
  • واستمرت جمعية الإصلاح الاجتماعي تبذل جهودها لإرشاد الشباب إلى طريق الحق والاستقامة ، ومكافحة الرذيلة والآفات الاجتماعية الضارة ، مما أسهم إسهاماً كبيراً في تنشيط الصحوة الإسلامية وتنميتها ، التي يلمسها الجميع في ساحة الكويت على جميع المستويات .

الأهداف

  • لقد أكرم الله عز وجل البشرية بأن أرسل لها الرسل وأنزل عليهم الكتب ليبينوا للناس طريق الخير والرشاد من طريق الغي والفساد ، حتى كانت الكرامة الكبرى والخصوصية العظمى للأمة الإسلامية حيث بعث محمد بن عبد الله صلى الله عليه وسلم وأنزل عليه كتاب الله العظيم ليخرجهم به من الظلمات إلى النور، وكانت حكمة الله بالغة أن جعل آخر الرسل هو رسولنا محمد صلى الله عليه وسلم ، فهو النبي الخاتم وهو صاحب الشريعة الماضية إلى أن يرث الله الأرض ومن عليها .
  • ومكثت شريعة الإسلام سائدة حاكمة ، حيث عاش الناس في ظلها يتذوقون معنى السعادة والطمأنينة ، والأمن والسكينة ، وكانت الخلاصة الحتمية التي يقررها التاريخ والواقع وشهادة المنصفين من غير المسلمين : أنه بمقدار تقرب الناس إلى ربهم وتمسكهم بشرعه ومنهاجه وبسنة نبيهم تكون سعادتهم ويكون أمنهم ، وبمقدار بعد الناس عن شريعة ربهم وتخليهم عن سنة نبيهم يكون الخوف والشقاء وعدم الاستقرار .
  • ومن هنا كان لابد لورثة الأنبياء وهم علماء هذه الأمة أن يقوموا بدورهم في النصح والإرشاد ، والموعظة والتوجيه حتى يحفظوا على المسلمين دينهم .
  • ومع ازدياد هجمة أعداء الله على الإسلام لابد من ازدياد دور هؤلاء الورثة توضيحاً وتفهيماً ، دعوة وإرشاداً ، وتفنيداً للشبهات ، و رداً على الشكوك والأباطيل الموجهة ضد الإسلام العظيم ولحملته من الدعاة المخلصين ، وصدق رسول الله صلى الله عليه وسلم حيث يقول : ( لا تزال طائفة من أمتي ظاهرين على الحق لا يضرهم من خالفهم حتى تقوم الساعة ) .

أهداف جمعية الإصلاح الاجتماعي

  1. مناصرة القضايا العادلة للشعوب الإسلامية باستخدام كافة الوسائل التعريفية لبث الوعي بهذه القضايا ، وذلك من خلال المهرجانات الخطابية والمؤتمرات والمحاضرات والندوات ومجلة المجتمع .
  2. المساهمة في تقديم العون المادي في حالات الكوارث والزلازل والمحن التي تتعرض لها المناطق الإسلامية .
  3. العمل على نشر الوعي الإسلامي الصحيح المنضبط بأطر الشريعة الإسلامية بين أفراد المجتمع ، ليكونوا على بينة من أمرهم ، وتحصيناً لهم من الهجمة الشرسة التي يتعرض لها العالم الإسلامي .
  4. إنشاء اللجان المختلفة ، والمهتمة بالعديد من الأنشطة كل في مجاله لتحقيق الأهداف العامة لجمعية الإصلاح الاجتماعي ، لذا برزت وتميزت على ساحة العمل الخيري لجان الزكاة ، ولجان العمل الاجتماعي ، واللجان المهتمة بالجانب النسائي والفتيات والبنات ، واللجان التي تحتضن الشباب والفتيان .
  5. المشاركة الفعالة في حل المشكلات الطارئة على المجتمع الكويتي المسلم الآمن ، على سبيل المثال يتضح دور لجنة ( بشائر الخير ) ، في مواجهتها لمشكلة العصر ( إدمان المخدرات ) وما ينتج عنها من تدمير لشباب الأمة .
  6. ترسيخ الفكر الإسلامي المستنير القائم على كتاب الله الكريم وسنة النبي محمد ، فكانت فكرة إقامة معرض الكتاب الإسلامي السنوي ، حيث تتاح الفرصة للشعب الكويتي للاطلاع على أحدث ما أنتجته العقول البشرية في جميع مجالات الحياة ، ويجبى إليهم ثمرات المطابع ليقفوا على الجديد دائماً في العلوم الشرعية وغيرها .
  7. إبداء النصح والمشورة للجهات المختصة في كافة المجالات كالتربية والتعليم والإعلام ، فيما يعود بالخير على الصالح العام وفقاً للتشريع الإسلامي .

النظام الأساسي

مقدمـة :

  • وافقت الجمعية العمومية لجمعية الإصلاح الاجتماعي على تعديل النظام الأساسي للجمعية بتاريخ 11 ذو القعدة 1395هـ الموافق 15 نوفمبر1975م ، وأشهر ذلك من قبل وزارة الشئون الاجتماعية والعمل ونشر في الجريدة الرسمية ( الكويت اليوم ) للعدد 1036 بتاريخ 3 محرم 1396 هـ الموافق 4 يناير 1976م كما يأتي :
    • وزارة الشئون الاجتماعية والعمل قرار وزاري رقم 46 لسنة 1975 بإشهار تعديل النظام الأساسي لجمعية الإصلاح الاجتماعي .
    • وزير الشئون الاجتماعية والعمل
    • بعد الاطلاع على القانون رقم 24 لسنة 1962 المعدل بالقانون رقم 1965 في شأن الأندية وجمعيات النفع العام .
    • وعلى النظام الأساسي لجمعية الإصلاح الاجتماعي وعلى محضر اجتماع الجمعية العمومية غير العادية للجمعية المنعقدة بتاريخ 15 / 11 / 1975 لتعديل النظام الأساسي للجمعية .
    • وبناء على عرض وكيل الوزارة
    • قـرر مادة 1 : يشهر تعديل المواد 1 ، 5 ، 8 من النظام الأساسي لجمعية الإصلاح الاجتماعي وينشر نص المواد المعدلة في الجريدة الرسمية .
    • مادة 2 : ينشر هذا القرار في الجريدة الرسمية ويعمل به من تاريخ النشر
      • وزير الشئون الاجتماعية والعمل والمواد التي عدلت تتناول فتح فروع للجمعية في مناطق الكويت وإضافة شروط أخرى للعضوية وكيف ينتخب مجلس الإدارة . والله الموفق .

اسم الجمعية ومقرها

المادة الأولى : اسم الجمعية :

  • اسم الجمعية ( جمعية الإصلاح الاجتماعي ) ومقرها الكويت ولها أن تفتح فروعا لها في أنحاء دولة الكويت .

المادة الثانية :

جمعية الإصلاح الاجتماعي هيئة إسلامية تعمل لتحقيق الصالح العام الذي جاء من أجله الإسلام وما يتصل بذلك من أعمال مشروعة .

المادة الثالثة : أهدافها :

  1. مكافحة الرذيلة ومقاومة الآفات الاجتماعية والعادات الضارة والمحرمات كالمسكرات والبغاء والميسر والربا .
  2. إرشاد الشباب إلى الطريق الحق والاستقامة وشغل أوقات الفراغ بما يفيد وينفع .
  3. تقديم المناهج الصالحة للجهات المختصة في كل الشئون كالتربية والتعليم والإعلام فيما يعود بالخير على الصالح العام وفقاً للتشريع الإسلامي .
  4. إيجاد الحلول الناجعة للمعضلات التي تواجه مجتمعنا الإسلامي والسعي نحو تحقيقها .
  5. العناية بالدين والدعوة إليه وبث الأخلاق الفاضلة بين الأفراد لتحفظ لهذا المجتمع كيانه ومقوماته .
  6. جمع الأمة على مبادئ الإسلام ودعوتها للأخذ به عقيدة ومنهجاً وسلوكاً .

المادة الرابعة : الوسائل المشروعة

تعتمد الجمعية في تحقيق أهدافها على الوسائل المشروعة ومنها :

  1. الإذاعة والتليفزيون .
  2. إصدار الكتب والنشرات والصحف والمجلات .
  3. إقامة الندوات والمحاضرات .
  4. إنشاء المدارس والمعاهد على أن تكون للأعمال الخيرية وبعد موافقة الجهات المختصة .

العضـويـة

المادة الخامسة : يشترط في عضو الجمعية :

  1. أن يكون مسلماً ذا سمعة حسنة ملتزماً بأحكام الإسلام وأن يكون كويتي الجنسية .
  2. أن لا يكون محكوماً عليه في جريمة مخلة بالشرف .
  3. أن يلتزم بنظام الجمعية ويعمل على تحقيق أهدافها ويؤدي واجبات العضوية .
  4. أن لا يقل عمره عن سبعة عشرة عاماً .
  5. أن يزكيه عضوان من مجلس الإدارة .
  6. يكون للأعضاء غير الكويتيين حق الانتفاع بمرافق الجمعية كأعضاء منتسبين .

المادة السادسة : تزول صفة العضوية في الحالات الآتية :

  1. الاستقالة .
  2. الوفاة .
  3. الفصل في الحالات المشار إليها في المادة التالية

المادة السابعة :

إذا قصر أحد الأعضاء في الواجبات الملقاة عليه نصح في بادئ الأمر فإذا تكرر تقصيره يجتمع مجلس الإدارة للنظر في فصله وله حق التظلم في مدة شهر من تاريخ إبلاغه ويكون قرار مجلس الإدارة نهائياً .

المادة الثامنة : مجلس الإدارة

  • أ – يدير الجمعية مجلس إدارة مكون من 11 عضواً تنتخبهم الجمعية العمومية لمدة سنتين على أن تنتهي عضوية خمسة منهم باستثناء الرئيس بعد سنة بالقرعة وذلك في أول مجلس تسري عليه أحكام هذه الفقرة ، وينتخب خمسة أعضاء بدلاً منهم وتنتهي عضوية الستة الباقيين بانتهاء مدة المجلس الأول ثم يتم التجديد كل سنة بحيث تنتهي عضوية خمسة أعضاء في المرة الأولى وستة أعضاء في المرة الثانية .
  • ب – يشترط في عضو مجلس الإدارة أن يكون كويتي وألا يقل عمره عن 21 سنة وأن لا يجمع بين عضوية مجلس الإدارة والعمل في أي وظيفة في الجمعية بأجر أو مكافأة .

المادة التاسعة :

ينتخب مجلس الإدارة من بين أعضائه في أول اجتماع له رئيساً ، ونائباً للرئيس ، وأميناً للصندوق ، ويحدد المجلس في اللائحة الداخلية اختصاصات الرئيس ونائبه والأمين العام وأمين الصندوق .

المادة العاشرة :

لا يكون اجتماع مجلس الإدارة صحيحاً إلا بحضور الرئيس أو نائبه ، أو الأمين العام ونصف الأعضاء على الأقل وتصدر قرارات المجلس بأغلبية أصوات الحاضرين فإذا تساوت الأصوات رجح الجانب الذي فيه الرئيس ، وإذا لم يتوفر هذا النصاب بعد الدعوة الأولى توجه دعوة ثانية خلال أسبوع من التاريخ المحدد للاجتماع الأول ، ويكون الاجتماع الثاني صحيحاً مهماً كان عدد الحاضرين على أن يكون من بينهم الرئيس أو نائبه أو الأمين العام ، ويجتمع مجلس الإدارة مرة كل شهر على الأقل ، ويجوز للرئيس أو لخمسة من أعضاء مجلس الإدارة دعوة المجلس لاجتماع غير عادي في أي وقت .

المادة الحادية عشرة : يختص مجلس الإدارة بما يلي :

  1. إدارة شئون الجمعية وتهيئة السبل لتأدية نشاطها .
  2. وضع الأسس والبرامج التي تساعد على النهوض بالمستوى اللائق بها
  3. النظر في طلبات العضوية وتقرير ما يراه مناسباً بشأنها .
  4. وضع اللوائح المختلفة لتنظيم شئون الجمعية من النواحي الإدارية والفنية والمالية وإصدار التعليمات الخاصة بذلك .
  5. تكوين اللجان الدائمة والمؤقتة .
  6. إبرام العقود والاتفاقات باسم الجمعية وتمثيلها في الاتحادات والهيئات في شخص الرئيس أو من يقوم مقامه .
  7. دعوة الجمعية العمومية العادية وغير العادية وتنفيذ قراراتها .
  8. وضع التقرير السنوي لأوجه النشاط وعرضه على الجمعية العمومية .
  9. إعداد الحساب الختامي عن السنة المالية المنتهية ووضع مشروع الميزانية المقبلة .
  10. تعيين الموظفين وتحديد مكافآتهم .
  11. بحث المقترحات والشكاوى التي ترد إليه .

المادة الثانية عشرة :

إذا تغيب العضو عن حضور مجلس الإدارة ثلاث جلسات متتالية بدون عذر مقبول يعتبر مستقيلاً ويحل محله العضو الاحتياط .

الجمعيـة العموميـة

المادة الثالثة عشرة :

  1. تتكون الجمعية العمومية من جميع الأعضاء الذين مضى على عضويتهم ستة شهور على الأقل .
  2. تجتمع اجتماعاً عادياً مرة واحدة كل عام في موعد يحدده مجلس الإدارة خلال شهرين من انتهاء السنة المالية ، وتوجه الدعوة إلى الأعضاء لحضور الاجتماع قبل الموعد المحدد بمدة لا تقل عن أسبوع وترسل مع الدعوة المرفقات التالية :- **أ تقرير مجلس الإدارة عن حالة الجمعية من الوجهة الإدارية والمالية وأوجه النشاطات الأخرى .
    • ب الحساب الختامي عن السنة المالية المنتهية معتمداً من مراقب الحسابات ومشروع ميزانية السنة المقبلة .
    • جـ الاقتراحات المقدمة من الأعضاء .

المادة الرابعة عشرة : تختص الجمعية العمومية العادية بما يلي :

  • أ اعتماد الحساب الختامي للسنة المالية المنتهية ومشروع الميزانية المقبلة .
  • ب اعتماد تقرير مجلس الإدارة .
  • جـ بحث الاقتراحات المقدمة من الأعضاء .
  • د اختيار مراقب الحسابات وتحديد مكافأته .
  • هـ انتخاب أعضاء مجلس الإدارة .

المادة الخامسة عشرة :

يجوز لمجلس الإدارة دعوة الجمعية العمومية إلى اجتماع غير عادي إذا دعت الحاجة ، وعليه أن يقوم بدعوتها إذا طلب منه ذلك ثلث الأعضاء الذين يحق لهم حضور الجمعية العمومية بشرط أن يبينوا الغرض من الاجتماع .

المادة السادسة عشرة :

تختص الجمعية العمومية غير العادية بالنظر في المسائل الآتية :

  • أ – المسائل الهامة والعاجلة التي يرى مجلس الإدارة والأعضاء عرضها .
  • ب – البت في استقالة رئيس الجمعية أو أعضاء مجلس الإدارة لأي سبب من الأسباب وإجراء الانتخاب لشغل هذه المراكز .
  • ج – إسقاط العضوية عن أعضاء مجلس الإدارة . د – تعديل النظام الأساسي للجمعية وفقاً لأحكام هذا النظام ( توجه الدعوة إلى الأعضاء للاجتماع مرفقاً بها جدول الأعمال وصورة من المسائل المعروضة عليها بمدة لا تقل عن أسبوع ) .

المادة السابعة عشرة :

لا يعتبر اجتماع الجمعية العمومية صحيحاً إلا إذا حضره أكثر من نصف الأعضاء الذين لهم حق الحضور ، فإذا لم يكتمل العدد يعقد الاجتماع بعد مضي ساعة على الأقل ويكون هذا الاجتماع صحيحاً مهما كان عدد الأعضاء الحاضرين .

ماليـة الجمعيـة

المادة الثامنة عشرة : تتكون مالية الجمعية من :

  1. أموالها الثابتة .
  2. إيراداها السنوية وتشمل : -
    • أ - اشتراكات الأعضاء ويحددها مجلس الإدارة .
    • ب – التبرعات والهبات والإعانات الحكومية وغير الحكومية .
    • ج – الوصايا والأوقاف .
    • د – إيرادات أموالها الثابتة والمنقولة .
    • هـ – الموارد المشروعة التي يوافق عليها مجلس الإدارة .

المادة التاسعة عشرة :

تبدأ السنة المالية للجمعية في أول الشهر التاسع ( سبتمبر ) (9) من السنة الميلادية من كل عام وتنتهي في نهاية الشهر الثامن ( أغسطس ) ( 8 ) من السنة الميلادية .

المادة العشرون :

  • أ - تودع أموال الجمعية في أحد البنوك الموجودة في الكويت بدون فائدة وعلى الجمعية إخطار وزارة الشئون الاجتماعية والعمل بذلك .
  • ب – لا يجوز لأمين الصندوق أن يحتفظ في عهدته بمبلغ يزيد عن ( 100 ) دينار لمواجهة المصروفات العاجلة .

المادة الحادية والعشرون :

  • أ – تحل الجمعية اختيارياً بقرار من جمعية عمومية غير عادية يحضرها أكثر من نصف الأعضاء وبموافقة أغلبية الحاضرين ، وتخطر وزارة الشئون الاجتماعية والعمل بموعد ومكان عقد الاجتماع قبل عقده بخمسة عشر يوماً على الأقل .
  • ب – تؤول أموال الجمعية بعد حلها إلى إحدى الجمعيات الإسلامية في الكويت .

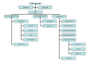
الهيكل التنظيمي

الهيكل التنظيمي لجمعية الإصلاح الإجتماعي

أعضاء مجلس الإدارة

  1. حمود حمد الرومي رئيس مجلس الإدارة
  2. أحمد عبد العزيز الفلاح نائب الرئيس
  3. عبد الله سليمان العتيقي أمين السر
  4. وليد يوسف المير أمين الصندوق
  5. عبدالواحد أمان عبدالله عضو
  6. يعقوب يوسف الأنصاري عضو
  7. يوسف حمد العتيقي عضو
  8. يحيى سليمان العقيلي عضو
  9. سعد مطلق الراجحي عضو
  10. محمد محمود الرحماني عضو

الجناح السياسي للجمعية

مراقبو الإخوان المسلمين في الكويت

  1. الشيخ عبد العزيز العلي المطوع
  2. الشيخ عبد الله العلي المطوع

الموقع علي الإنترنت

الكلمات الدالة: