نماذج بيانات
Overview of data modeling context: A data model provides the details of information to be stored, and is of primary use when the final product is the generation of computer software code for an application or the preparation of a functional specification to aid a computer software make-or-buy decision. The figure is an example of the interaction between process and data models.[1]
نموذج البيانات في هندسة البرمجيات هو نموذج مجرد يقوم بتوصيف كيفية عرض وتخزين البيانات. تقوم نماذج المعلومات بتعريف عناصر المعلومات والعلاقات التي تربط عناصر المعلومات والتي تكون في مجال اهتمام معين. ووفقاً لهوبيرمان (2009)، "ان نموذج المعلومات هو اداة تجارية وعلمية، تستخدم مجموعة من الرموز والنصوص لتوضح بدقة جزءاً من المعلومات الحقيقية لتطوير الاتصال داخل المؤسسة وبالتالي تقود لبيئة تطبيقات أكثر مرونة وثباتا".[2]
نظرة عامة
دور نماذج البيانات
How data models deliver benefit.[3]
المناظير الثلاثة
The ANSI/SPARC three level architecture. This shows that a data model can be an external model (or view), a conceptual model, or a physical model. This is not the only way to look at data models, but it is a useful way, particularly when comparing models.[3]
التاريخ
أنواع نماذج البيانات
نموذ قاعدة البيانات
مخطط بنية البيانات
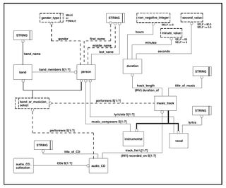
Entity-relationship model
نموذج البيانات الجغرافية
Category_ID=49 A to Z GIS]</ref>
Groups relate to process of making a map[5]
NGMDB data model applications[5]
NGMDB databases linked together[5]
Representing 3D map information[5]
نموذج البيانات العامة
نموذج البيانات الدلالية
Semantic data models.[4]
موضوعات نماذج البيانات
بنية البيانات
نمذجة البيانات
خصائص البيانات
تنظيم البيانات
بنية البيانات
A binary tree, a simple type of branching linked data structure.
نظرية نماذج البيانات
الأنماط
نماذج ذات علاقة
مخطط تدفق البيانات
Data Flow Diagram example.[6]
نماذج المعلومات
Object model
Object Role Model
Example of the application of Object Role Modeling in a "Schema for Geologic Surface", Stephen M. Richard (1999).[7]
Unified Modeling Language models
انظر ايضا
- Business process model
- Core Architecture Data Model
- نظام قاعدة البيانات
- قاموس البيانات
- مخطط
- Enterprise model
- Entity-Relationship Model
- نماذج وظائف
- IDEF1X
- نماذج معلومات
- نظام معلومات
- JC3IEDM
- Ontology
- نماذج معالجة
- XML schema
المصادر
- ^ Paul R. Smith & Richard Sarfaty (1993). Creating a strategic plan for configuration management using Computer Aided Software Engineering (CASE) tools. Paper For 1993 National DOE/Contractors and Facilities CAD/CAE User's Group.
- ^ "Data Modeling Made Simple 2nd Edition", Steve Hoberman, Technics Publications, LLC 2009
- ^ أ ب Matthew West and Julian Fowler (1999). Developing High Quality Data Models. The European Process Industries STEP Technical Liaison Executive (EPISTLE).
- ^ أ ب FIPS Publication 184 released of IDEF1X by the Computer Systems Laboratory of the National Institute of Standards and Technology (NIST). 21 December 1993.
- ^ أ ب ت ث David R. Soller1 and Thomas M. Berg (2003). The National Geologic Map Database Project: Overview and Progress U.S. Geological Survey Open-File Report 03–471.
- ^ John Azzolini (2000). Introduction to Systems Engineering Practices. July 2000.
- ^ Stephen M. Richard (1999). Geologic Concept Modeling. U.S. Geological Survey Open-File Report 99-386.
قراءات إضافية
- David C. Hay (1996). Data Model Patterns: Conventions of Thought. New York:Dorset House Publishers, Inc.
- Matthew West and Julian Fowler (1999). Developing High Quality Data Models. The European Process Industries STEP Technical Liaison Executive (EPISTLE).
- Len Silverston (2001). The Data Model Resource Book Volume 1/2. John Wiley & Sons.
- RFC 3444 - On the Difference between Information Models and Data Models
- Len Silverston & Paul Agnew (2008). The Data Model Resource Book: Universal Patterns for data Modeling Volume 3. John Wiley & Sons.
- Steve Hoberman, Donna Burbank, & Chris Bradley (2009). Data Modeling for the Business. Technics Publications, LLC
This article may include material from Wikimedia licensed under CC BY-SA 4.0. Please comply with the license terms.