نفث الدم
| نفث الدم Hemoptysis | |
|---|---|
| الأسماء الأخرى | نفث الدم ، سعال الدم |
| يشار في كثير من الأحيان إلى التهاب الشعب الهوائية نفث الدم. أسفل اليسار: التهاب من القصبات الهوائية يمكن أن يُحدث مخاطًا دمويًا. | |
| النطق | |
| التخصص | Pulmonology |
| الأعراض | خروج الدم أو المخاط المدمم عند السعال. |
| المسببات | التهاب القصبة الهوائية، سرطان الرئة |
نفث الدم Hemoptysis، هو سعال دم أو مخاط ملطخ بالدم من القصبات الهوائية ، الحنجرة ، القصبة الهوائية ، أو الرئتين . وبعبارة أخرى ، هو نزيف مجرى الهواء. يمكن أن يحدث هذا مع سرطان الرئة ، والالتهابات مثل السل ، التهاب الشعب الهوائية ، أو الالتهاب الرئوي ، وبعض أمراض القلب والأوعية الدموية. يعتبر نفث الدم غزيراً عند 300 mL (11 imp fl oz; 10 US fl oz). في مثل هذه الحالات ، هناك دائمًا إصابات خطيرة. الخطر الأساسي يأتي من الاختناق ، بدلاً من فقدان الدم.[1]
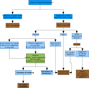
التشخيص
- التاريخ الماضي ، تاريخ المرض الحالي ، تاريخ العائلة
- تاريخ السل وتوسع القصبات والتهاب الشعب الهوائية المزمن والتضيق التاجي ، إلخ.
- تاريخ تدخين السجائر ، الأمراض المهنية من خلال التعرض لغبار السليكا ، إلخ.
- دم
- المدة ، التكرار ، الكمية
- كميات الدم: كميات كبيرة من الدم ، أم أن هناك بصاقًا مسيل للدم
- مصدر النزيف المحتمل: هل الدم يُسعل ، أو يُتقيأ؟
- البلغم الدموي
- الألوان والخصائص: بقع الدم ، الدم الطازج ، الوردي الزبدي ، والهلام الدموي.
- الأعراض المصاحبة
- الحمى ، ألم الصدر ، السعال ، البلغم القيحي ، النزيف المخاطي الجلدي ، اليرقان.
- فحص التصوير
- تصوير الصدر بالأشعة السينية ، التصوير المقطعي المحوسب وصور إعادة تشكيل ثلاثية الأبعاد أو التنظير القصبي الافتراضي CT ، تصوير الأوعية القصبي
- اختبارات مخبرية
- اختبار الدم: WBC
- البلغم: الخلايا والفحوصات البكتيرية ، زراعة البلغم
- تنظير ألياف الشعب الهوائية[2]
التشخيص
الأسباب الأكثر شيوعًا لنفث الدم لدى البالغين هي التهابات الصدر مثل التهاب الشعب الهوائية أو الالتهاب الرئوي.[1] لدى الأطفال ، يحدث نفث الدم عادة بسبب وجود جسم غريب في مجرى التنفس. تشمل الأسباب الشائعة الأخرى سرطان الرئة و السل. تشمل الأسباب الأقل شيوعًا ورم الرشح و توسع القصبات و داء الفطار العصبي و الانسداد الرئوي و الطاعون الرئوي و التليف الكيسي. تشمل الأسباب النادرة توسع الشعريات النزفي الوراثي (متلازمة HHT أو متلازمة Rendu-Osler-Weber) ، متلازمة Goodpasture ، و الورم الحبيبي مع التهاب الأوعية الدموية. سبب نادر لنفث الدم لدى النساء هو بطانة الرحم ، مما يؤدي إلى نفث الدم المتقطع بالتزامن مع فترات الطمث.[3] قد يتفاقم نفث الدم أو قد ينجم عن العلاج المفرط بعقاقير مضادة للتخثر مثل الوارفارين.
يمكن أحيانًا أن يُساء تعريف المخاط المغطى بالدم من الجيوب الأنفية أو منطقة الأنف باعتباره أحد أعراض نفث الدم (يمكن أن تكون هذه الإفرازات علامة على الأنف أو سرطان الجيوب الأنفية ، ولكن أيضًا عدوى الجيوب الأنفية). يمكن أن تتسبب الإصابة غير التنفسية الواسعة النطاق في إصابة الشخص بسعال الدم. يجب استبعاد الأسباب القلبية مثل قصور القلب الاحتقاني و التضيق التاجي.
يمكن تحديد أصل الدم من خلال مراقبة لونه. يأتي الدم الرغوي الأحمر الزاهي من الجهاز التنفسي ، بينما يأتي الدم الأحمر الداكن الملون من الجهاز الهضمي. في بعض الأحيان قد يكون نفث الدم بلون الصدأ.
- سرطان الرئة ، بما في ذلك سرطان الرئة ذي الخلايا غير الصغيرة وسرطان الرئة ذي الخلايا الصغيرة.[4][5]
- الساركويد[6]
- الرشوم[7]
- عصية السل[8]
- داء النوسجات[9]
- التهاب رئوي
- وذمة رئوية
- بلع جلم غريب و الالتهاب الرئوي التنفسي
- نزوف صدرية وبولية مناعية المنشا[10]
- التشريح المجهري
- الورام الحبيبي الأرجي[11]
- التهاب المثانة اليوزيني
- التهاب الشعب الهوائية[12]
- توسع القصبات[12]
- انصمام رئوي[13]
- مضاد التخثر[13]
- الرضح[13]
- خراج رئوي[13]
- التضيق المترالي
- اليوزينيات المدارية
- اضطرابات نزفية
- متلازمة هوگز-ستوڤن ومتغيرات أخرى التهاب اوعية العين والفم
- خراج رئوي مفاغرة شريانية وريدية
العلاج
يعتمد العلاج على السبب الأساسي. تشمل العلاجات المحاليل ملحية المجمدة ، و المضيقات للأوعية الدموية الموضعية مثل الأدرينالين أو فاسوپريسين. يمكن استخدام التنبيب القصبي لطي الرئة التي تنزف. أيضا ، يمكن استخدام السداد داخل القصبة الهوائية. يمكن استخدام التخثير الضوئي بالليزر لوقف النزيف أثناء تنظير القصبات. يمكن إجراء تصوير الأوعية الدموية من الشرايين القصبية لتحديد مكان النزيف ، ويمكن غالبًا أن يكون معزولاً.[14] الانصمام الشرياني القصبي (BAE) هو العلاج الخط الأول في الوقت الحاضر.[15][16][17]عادةً ما يكون الخيار الجراحي هو الملاذ الأخير ويمكن أن يشمل إزالة فص الرئة أو إزالة الرئة بالكامل. يمكن أن تزيد مثبطات السعال من خطر الاختناق.[1]
المصادر
- ^ أ ب ت Sabatine, Marc S. (2014). Pocket medicine (Fifth ed.). [S.l.]: Aspen Publishers, Inc. ISBN 978-1451193787.
{{cite book}}: Unknown parameter|name-list-format=ignored (|name-list-style=suggested) (help) - ^ Richard F.LeBlond (2004). Diagnostics. US: McGraw-Hill Companies, Inc. ISBN 978-0-07-140923-0.
- ^ Rousset P, Rousset-Jablonski C, Alifano M, Mansuet-Lupo A, Buy JN, Revel MP (March 2014). "Thoracic endometriosis syndrome: CT and MRI features". Clinical Radiology. 69 (3): 323–30. doi:10.1016/j.crad.2013.10.014. PMID 24331768.
- ^ Google Health – Google
- ^ Google Health – Google
- ^ Sarcoidosis Signs & Symptoms – Sarcoidosis – HealthCommunities.com
- ^ MedlinePlus Encyclopedia: Pulmonary aspergilloma
- ^ Google Health – Google
- ^ Histoplasmosis Symptoms – Diseases and Conditions – Mayo Clinic
- ^ Pediatric Goodpasture Syndrome at eMedicine
- ^ "Granulomatosis with Polyangiitis". www.mayoclinic.org. Mayo Foundation for Medical Education and Research. Retrieved 3 March 2018.
- ^ أ ب Hemoptysis Causes – Hemoptysis – HealthCommunities.com
- ^ أ ب ت ث Other Causes of Hemoptysis – Hemoptysis – HealthCommunities.com
- ^ Uppsala Academic Hospital > Guidelines for treatment of acute lung diseases. August 2004. Authors: Christer Hanson, Carl-Axel Karlsson, Mary Kämpe, Kristina Lamberg, Eva Lindberg, Lavinia Machado Boman, Gunnemar Stålenheim
- ^ Woo S, Yoon CJ, Chung JW, Kang SG, Jae HJ, Kim HC, et al. (November 2013). "Bronchial artery embolization to control hemoptysis: comparison of N-butyl-2-cyanoacrylate and polyvinyl alcohol particles". Radiology. 269 (2): 594–602. doi:10.1148/radiol.13130046. PMID 23801773.
- ^ Ishikawa H, Hara M, Ryuge M, Takafuji J, Youmoto M, Akira M, et al. (February 2017). "Efficacy and safety of super selective bronchial artery coil embolisation for haemoptysis: a single-centre retrospective observational study". BMJ Open. 7 (2): e014805. doi:10.1136/bmjopen-2016-014805. PMC 5318547. PMID 28213604.
- ^ Ryuge M, Hara M, Hiroe T, Omachi N, Minomo S, Kitaguchi K, et al. (February 2019). "Mechanisms of recurrent haemoptysis after super-selective bronchial artery coil embolisation: a single-centre retrospective observational study". European Radiology. 29 (2): 707–715. doi:10.1007/s00330-018-5637-2. PMC 6302874. PMID 30054792.
وصلات خارجية
| Classification | |
|---|---|
| External resources |
- Corey, Ralph (1990). Hemoptysis. Butterworths. ISBN 9780409900774. Retrieved 26 June 2018.
{{cite book}}:|website=ignored (help)