التهاب
| التهاب | |
|---|---|
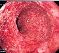
| An allergic reaction to cefaclor has led to inflammation of the skin on the foot. The cardinal signs of inflammation include: pain, heat, redness, swelling, and loss of function. Some of these indicators can be seen here. | |
| التخصص | Immunology, rheumatology |
| الأعراض | Heat, pain, redness, swelling |
| المضاعفات | Asthma, pneumonia, autoimmune diseases |
| المدة | Acute: few days Chronic: up to many months, or years |
| المسببات | Infection, physical injury, autoimmune disorder |
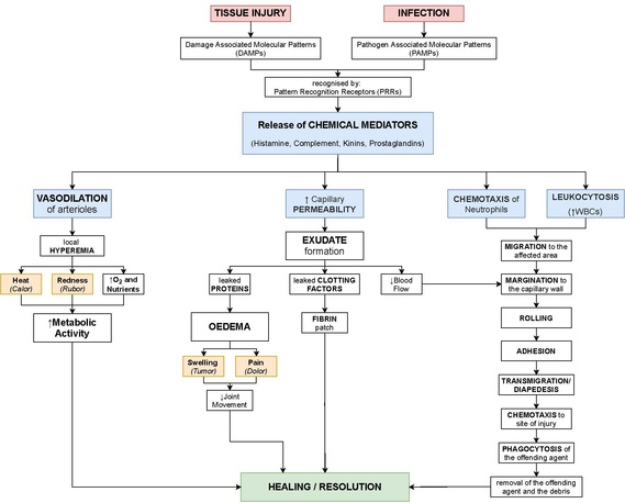
الالتهاب inflammation مجمل ارتكاسات الأنسجة الحيَّة تجاه الأذيَّات المختلفة الواقعة عليها. وقد تكون هذه الأذيات ذات طبيعة فيزيائية، أو كيمياوية، أو مناعية أو تكون بفعل العوامل الممرضة الحية كالجراثيم و الطفيليات والحُمات (الفيروسات).
وصف سلسيوس Celsius الروماني الالتهاب في القرن الأول الميلادي وعرَّفه بعلاماته الرئيسة الأربع المشهورة: الاحمرار والتورم والحرارة والألم.
تُعد الحادثة الالتهابية وسيلة يُدافع فيها البدن عن ذاته ويسعى بوساطتها إلى حصر العامل المؤذي وتعديل فعله وإزالته، ثم إعادة الأنسجة إلى حالتها الطبيعية. وهي حادثة معقدة تتداخل فيها عناصر مختلفة تدور حوادثها في النسيج الضام حيث تكثر الأوعية الدمويَّة.
وتتصف الحادثة الالتهابية دوماً أياً كان العامل المسبب بخواص عامة متماثلة، وتمر بمرحلتين متتاليتين: الأولى سريعة الحدوث، تدوم من بضع ثوان حتى عدة ساعات تسمّى المرحلة الوعائية، والتالية أبطأ سيراً، تتكامل في غضون عدة أيام وتدعى المرحلة الخلوية.
و يشكل الالتهاب ضرورة لبقاء الكائن الحي ، فهو و سيلة دفاعية ضد أي من المثيرات كالبكتيريا و الفيروسات و غيرها.
أسباب الالتهاب
- جرثومية: تكون بسبب البكتيريا، الفيروسات
- ميكانكية: الصدمات ، الجروح ، الخدوش
- كميائية: مختلف المواد الكميائية ، كالاحماض
- الأورام: السرطانات
- فيزيائية: مثل الزيادة في درجة الحرارة بشكل كبير أو الانخفاض الشديد في الحرارة
مرحلة الالتهاب الوعائية
تتضمن هذه المرحلة مجموعة من الارتكاسات هي: تبدل قطر الوعاء في البؤرة الالتهابية وزيادة نفوذيته مع تكون الوذمة الالتهابية.
1ـ تبدل قطر الوعاء وكمية الدم الجارية: تتقبض الشريِّينات في منطقة الأذية تقبضا سريعا يزول بعد برهة وجيزة، يتلوه دور أكثر تطوراً في المرحلة الوعائية هو التوسع الوعائي، فيتسعُ الوعاء، وتغزُر كمية الدم الجارية فيه، مما يسبب احمرار المنطقة المصابة وارتفاع درجة حرارتها، ويزداد ضغط المصورة السُّكوني فَترشحُ كمية من السائل من داخل الوعاء إلى خارجه من خلال جدارِه تكون محمَّلَةً بكمية قليلة من البروتينات فيدعى السائل الراشحُ آنذاك بالرشحة transudate.
2ـ زيادة النَّفُوذية الوعائية وتكوّن النضحة exudate: تتكامل المرحلة الوعائية من الحادثة الالتهابية بازدياد نفوذية مجمل الأوعية الدقيقة من شُريينات ووُرَيِّدات وأوعية شَعرية، إذ يسمح جدار الوعاء بمرور كميات كبيرة من السوائل والبروتينات إلى الأنسجة خارج الوعاء، وتدعى هذه السوائل الغنيّة بالبروتينات النضحة. وتحوي النضحة معظم أنماط كُريينات (غلوبولينات) المصورة إضافة إلى مولِّد اللِّيفين الذي يتخثَّرُ ويترسب على شكل ليفين في البؤرة الالتهابية خارج الوعاء. يؤدي تكوّن النضحة إلى تورم المنطقة المصابة وحدوث الوَذمة الالتهابية edema.
وللنضحة شأن كبير في الدفاع عن البدن، فبفضل السائل المتراكم تتمدد ذيفانات الجراثيم السامة وترفد البؤرة الالتهابية بالأضداد المعدِّلة لها. وهي تُسهمُ في عملية ابتلاع العوامل الممرضة بما تحتويه من خلايا وتساعد في تصريف نواتج العملية الالتهابية إلى الأوعية اللمفاوية. يؤدي ترسب الليفين خارج الوعاء الدموي إلى تكوين عائق آلي في وجه العوامل الممرضة وانتشارها.
وللخلية البطانية شأن مهم في زيادة النفوذية الوعائية بفضل ما تُفرِزُه من مواد تؤثر في زيادة هذه النفوذية، مع الإشارة إلى أن بطانة الوعاء ليست كتيمة فهي تمتلك فَضَوَات تفصل بين الخلايا، وجملة من الفجوات والقنيات الدقيقة داخل الهيولى الخلوية تدعى بحويصلات الاحِتساء pinocytosis ويزيد تَخَرُّب الخلايا البطانية أو تقلُّصها بتأثير بعض العوامل المؤذية من اتساع هذه الفَضَوَات ومن فعالية حُويصلات الاحِتساء مما يسمح لكمية كبيرة من السوائل والمواد البروتينية الكبيرة الحجم بمغادرة لُمعة الوعاء نحو الأنسجة المجاورة.
المكون الخلوي
تتضمن هذه المرحلة التبدلات التي تطرأ على الخلايا الداخلة في عملية الالتهاب من كثيرات نوى معتدلة وحَمِضَة ووحيدات ـ بَلاعِم ولِمفاويات وخلايا بدينة mast cells وهذه التبدلات هي:
Leukocyte extravasation
1ـ التوضُّع الهامشي: يتلو التوسع الوعائي مرحلة من الركود الدموي تتوضع الكريات الحمر من جرائها في مركز الوعاء، في حين تتجه الكريات البيض نحو محيطه وتبطؤ حركتها، ويمهد هذا التوضع الهامشي لالتصاق الكريات البيض على بطانة الوعاء، ويساعد على ذلك وجود شاردة الكلسيوم.
2ـ الانْسِلال diapedesis: هو اجتياز الكريات البيض جدار الوعاء الدموي وأول من وصف هذه الحادثة الألماني كونهايم Cohnheim. ويستلزم حدوث الانسلال تخرب في الغشاء القاعدي لكن سرعان ما يترمم بعد انسلال الكرية البيضاء. وتختلف سرعة انسلال الكريات البيض باختلاف أنواعها ففي حين يتطلب مرور مُفَصَصة النوى أربع ساعات يتطلب انسلال الوحيدات ـ البَلاعم وقتاً أطول يراوح حدُّه الأقصى ما بين 18 - 24 ساعة. ويعود هذا الاختلاف إلى الجذب الكيمياوي.
3ـ الجذب الكيمياوي chemotaxis: هو تحرك الخلايا تحركاً وحيد الاتجاه بتأثير تبدل كثافة بعض المواد الكيمياوية. وهو الأساس في حركة الكريات البيض في البؤرة الالتهابية. ومن عوامل الجذب الكيمياوي: النواتج الجرثومية، ومركبات جملة المتممة complement system والـ «لوكوتريين» leukotrienes. ولكل من هذه العوامل مستقبلات receptors خاصة على غشاء الكريات البيض الخلوي، وهكذا تتحرك الكرية البيضاء باتجاه البؤرة التي تتركز فيها عوامل الجذب الكيمياوي.
البلعمة Phagocytosis
4 ـ البَلْعَمة phagocytosis: أول من وصَفَها متشنيكوف Metchnikoff. وتقوم بها خلايا متخصصة ذات فعالية سريعة تدعى البلاعم، وهي إما مُفَصَّصَة النوى المعتدلة أو الحَمِضَة وتعرف بالبليعمات microphages أو خلايا جملة الوحيدات ـ البلاعم monocytes macrophages. تتم عملية البلعمة على مراحل إذ تبدأ بتعرف الخلية الجسمَ المرشح للابتلاع ثم الالتصاق به ويستلزم ذلك تغليف هذا الجسم بمواد بروتينية منشؤها من المصورة تدعى بالطاهيات opsonines، وقد يحدث هذا الالتصاق بصورة فاعلة بوساطة معقَّد الضد ـ المستضد ـ المتممة، الذي يثبت الجسم الغريب على الخلية. تتلو ذلك مرحلة الابتلاع ingestion إذ تُرسل البَلْعَمُ اثنتين من أرجلها الكاذبة فتحيط بالجسم الغريب وتُدخله إلى هيولاها ثم تبدأ عملية هضم المادة المبتلعة وقتل العامل المُمرض الحي بآلية معقدة، أما نواتج الهضم فتختزن في هيولى البلعم أو تُلفظ خارج الخلية.
5 ـ دور اللمفاويات والخلايا البدينة: تُعد اللمفاويات والمصوريات عماد الدفاع المناعي للجسم فهي تعاضدُ البلاعم في الحادثة الالتهابية وفي عملية الاستجابة المناعية. أما الخلايا البدينة فتقوم بدور فعَّال في بدء الارتكاسات الالتهابية وفي نهايتها، إذ إنها تحتوي على مواد مضادة للتخثر ومقبضة للأوعية ومواد كالهستامين والهيبارين والسيروتونين يكون لها شأن بارز في بداية الالتهاب، ولمفرزات الخلايا البدينة تأثير في بناء النسيج الضام في أثناء عملية الترمُّم.
Cell-derived mediators
* non-exhaustive list
| Name | Type | Source | Description |
|---|---|---|---|
| Lysosome granules | Enzymes | Granulocytes | These cells contain a large variety of enzymes that perform a number of functions. Granules can be classified as either specific or azurophilic depending upon the contents, and are able to break down a number of substances, some of which may be plasma-derived proteins that allow these enzymes to act as inflammatory mediators. |
| GM-CSF | Glycoprotein | Macrophages, monocytes, T-cells, B-cells, and tissue-resident cells | Elevated GM-CSF has been shown to contribute to inflammation in inflammatory arthritis, osteoarthritis, colitis asthma, obesity, and COVID-19. |
| Histamine | Monoamine | Mast cells and basophils | Stored in preformed granules, histamine is released in response to a number of stimuli. It causes arteriole dilation, increased venous permeability, and a wide variety of organ-specific effects. |
| IFN-γ | Cytokine | T-cells, NK cells | Antiviral, immunoregulatory, and anti-tumour properties. This interferon was originally called macrophage-activating factor, and is especially important in the maintenance of chronic inflammation. |
| IL-6 | Cytokine and Myokine | Macrophages, osteoblasts, adipocytes, and smooth muscle cells (cytokine) Skeletal muscle cells (myokine) | Pro-inflammatory cytokine secreted by macrophages in response to pathogen-associated molecular patterns (PAMPs); pro-inflammatory cytokine secreted by adipocytes, especially in obesity; anti-inflammatory myokine secreted by skeletal muscle cells in response to exercise. |
| IL-8 | Chemokine | Primarily macrophages | Activation and chemoattraction of neutrophils, with a weak effect on monocytes and eosinophils. |
| Leukotriene B4 | Eicosanoid | Leukocytes, cancer cells | Able to mediate leukocyte adhesion and activation, allowing them to bind to the endothelium and migrate across it. In neutrophils, it is also a potent chemoattractant, and is able to induce the formation of reactive oxygen species and the release of lysosomal enzymes by these cells. |
| LTC4, LTD4 | Eicosanoid | eosinophils, mast cells, macrophages | These three Cysteine-containing leukotrienes contract lung airways, increase micro-vascular permeability, stimulate mucus secretion, and promote eosinophil-based inflammation in the lung, skin, nose, eye, and other tissues. |
| 5-oxo-eicosatetraenoic acid | Eicosanoid | Leukocytes, cancer cells | Potent stimulator of neutrophil chemotaxis, lysosome enzyme release, and reactive oxygen species formation; monocyte chemotaxis; and with even greater potency eosinophil chemotaxis, lysosome enzyme release, and reactive oxygen species formation. |
| 5-HETE | Eicosanoid | Leukocytes | Metabolic precursor to 5-Oxo-eicosatetraenoic acid, it is a less potent stimulator of neutrophil chemotaxis, lysosome enzyme release, and reactive oxygen species formation; monocyte chemotaxis; and eosinophil chemotaxis, lysosome enzyme release, and reactive oxygen species formation. |
| Prostaglandins | Eicosanoid | Mast cells | A group of lipids that can cause vasodilation, fever, and pain. |
| Nitric oxide | Soluble gas | Macrophages, endothelial cells, some neurons | Potent vasodilator, relaxes smooth muscle, reduces platelet aggregation, aids in leukocyte recruitment, direct antimicrobial activity in high concentrations. |
| TNF-α and IL-1 | Cytokines | Primarily macrophages | Both affect a wide variety of cells to induce many similar inflammatory reactions: fever, production of cytokines, endothelial gene regulation, chemotaxis, leukocyte adherence, activation of fibroblasts. Responsible for the systemic effects of inflammation, such as loss of appetite and increased heart rate. TNF-α inhibits osteoblast differentiation. |
| Tryptase | Enzymes | Mast Cells | This serine protease is believed to be exclusively stored in mast cells and secreted, along with histamine, during mast cell activation.[1][2][3] |
العوامل الكيمياوية الوسيطة في الالتهاب
الارتكاس الالتهابي ثابت المظاهر ولو اختلفت طبيعة الأذية ويبقى مدة طويلة بعد زوال تأثير الأذية المباشر في الأنسجة، مما يدل على وجود عوامل وسيطة تتدخل في العملية الالتهابية وقد ثبت أنها من طبيعة كيمياوية. ولهذه العوامل مصدران أولهما من المصورة والآخر نسيجي.
1 ـ العوامل الوسيطة الآتية من المصورة: وهي تشمل ما يأتي:
آـ جملة الكينينات kinines: وأهمها البراديكينين bradykinin الذي كشفه روشا وسيلفا Rocha-Silva عام 1949، وهي أكثر العوامل إحداثاً للنفوذية الوعائية إذ تؤدي إلى تقلص العضلات الملس وإثارة الألم والتوسع الشديد في الأوعية الشعرية مع زيادة نفوذيتها، وليس للكينينات تأثير معروف في عملية الجذب الكيمياوي.
ب ـ جملة المتممة: تتألف مع نواتج انشطارها من ثماني عشرة مُركِّبة بروتينية موجودة في المصورة، لها عمل الوسيط في عدد من التفاعلات المناعية، وتؤدي إلى مقاومة العوامل الجرثومية وزيادة النفوذية الوعائية والجذب الكيمياوي وتسهل أيضاً عملية الطهو opsonization تمهيداً للبلعمة، ولها أثر في حل الجراثيم والخلايا.
ج ـ جملة التخثر: يرافق تحول مولد الليفين إلى ليفين في نهاية عملية التخثر تكون الفيبرينوببتيدات fibrinopeptides التي تزيد النفوذية الوعائية والجذب الكيمياوي. أما البلازمين plasmin فتأثيره معقد إذ إنه يهضم مولد الليفين ويسهم في تنشيط شلال المتممة وانشطارها إلى نواتج ذات شأن في عملية الجذب الكيمياوي.
2 ـ العوامل الوسيطة من منشأ نسيجي: وهي تشمل الأمينات الفعالة في الأوعية والبروستاغلاندين واللوكوتريين والجسيمات الحالة واللمفوكينات:
آـ الأمينات الفعالة في الأوعية vasoactive amines: وتضم الهستامين histamin والسيروتونين serotonin، أما الأول فيتحرر من الخلايا البدينة بتأثير الكُرَيين المناعي IgE ومن الصفيحات الدموية. وتأثيره فوري وعابر يشمل المقوية الوعائية وزيادة النفوذية. أما السيروتونين فيماثل الهستامين في تأثيره إلا أنه يدوم مدة أطول، وتفرزه الخلايا البدينة والصفيحات والخلايا المعوية أليفة الكَرُوم enterochromaffins.
ب ـ البروستاغلاندين prostaglandin واللوكوتريين leukotrienes: وهي مواد شحمية حامضة طويلة السلسلة تتحرر من الخلايا المحسَّسة ولها تأثير مقبض في العضلات الملس وتأثير في النفوذية الوعائية.
ج ـ الجسيمات الحالّة lysosomes: تفرز محتواها إلى الوسط الخارجي محررة مجموعة من البروتينات والإنظيمات التي تؤذي الأوعية ولها تأثير جاذب كيمياوي ومولد الحرارة وقاتل الجراثيم. تستطيع بعض مركباتها تخريب الغشاء القاعدي وتركيب الكينينات من بروتينات المصورة المجزأة، وهي تخرب الليفين والغضروف.
د ـ اللمفوكينات lymphokines: بروتينات تحررها اللمفاويات التائية المحسسة وتُعد عوامل وسيطة، بعضها يزيد النفوذية الوعائية وبعضها تعد عوامل جذب كيمياوي أو عوامل مُحدثة للطفرة. ولها دور بارز في ارتكاسات فرط التحسس المتأخر وفي عملية الاستجابة المناعية.
==سير الحادثة الالتهابية==الغاية من حدوث الارتكاس الالتهابي هي الدفاع عن سلامة البدن التشريحية والوظيفية، ويتم ذلك كما ذكر من قبل عن طريق تكوّن النضحة الالتهابية وبفضل ما تقوم به الخلايا من مقاومة للعوامل الممرضة. ففي الأذيات الخفيفة يتبدَّد الارتكاس الالتهابي وينطفىء، أما في الأذيات الشديدة كالجروح الشديدة والحروق البليغة والإنتانات الشديدة فلا بد للبؤرة الالتهابية من أن تترمَّم ويحدث ذلك على النحو التالي: تقوم البلاعم بتنظيف البؤرة من نواتج العملية الالتهابية كأشلاء الخلايا الميتة والجراثيم التالفة والأجسام الغريبة، وتُرتَشَفُ الوذمة، وتقوم آنذاك الأَرُوْمَات الليفية fibroblasts بالتكاثر وإفراز ألياف الغراء والمادة الأساسية، وتتكاثر كذلك الأوعية الشعرية، فيتكون نسيج ضام حديث السن يعوض الضياع المادي الذي سببته الأذية، وتدعى هذه العملية بالترمم، ويدعى النسيج الضام المُستَحْدَث، مع ما يحتويه من خلايا، بالبرعم الحبيبي الالتهابي granulation tissue وبمرور الوقت يقل عدد الأرومات الليفية وتغْزُر الألياف وتتكون الندبة.
يحدث الالتهاب المزمن حينما تدوم الحادثة الالتهابية عدة أسابيع أو عدة أشهر ويكون الارتكاس آنذاك خلوياً أكثر منه نضحياً وتتعدد أشكال الخلايا، وتسيطر اللمفاويات والمصوريات والناسجات. ويمكن أن يتوقف الالتهاب المزمن بزوال السبب المؤدي إليه، إلا أن غزارة النسيج الضام المتكون تؤهب لحدوث التليف fibrosis الذي يُخشى من عقابيله التشريحية والوظيفية الخطرة.
أنواع الالتهاب
- التهاب حاد (Acute)
- التهاب تحت الحاد (sub acute)
- التهاب مزمن (Chronic Inflammation)
الالتهاب الحاد
الالتهاب الحاد هو أول استجابة دفاعية للجسم للإصابة أو المرض. الاستجابة تقودها الخلايا المناعية مثل العدلات والحمضات. يمكن أن يرتبط الالتهاب الحاد بالعدوى أو الإصابة الرضحية أو أمراض المناعة الذاتية (مثل التهاب المفاصل الروماتويدي) أو السرطان. على الرغم من أن الالتهاب الحاد هو جزء مهم من نظام الدفاع في الجسم، إلا أن الالتهاب الحاد المطول يمكن أن يتسبب في إصابة الأنسجة المصابة. تظهر هذه الأنواع من التغييرات بشكل شائع في الجلد والفم والجهاز الهضمي (المريء والمعدة والأمعاء الدقيقة والقولون).[5]
قد يقوم الطبيب بإزالة قطعة صغيرة من الأنسجة في إجراء يسمى الخزعة وإرسالها إلى أخصائي علم الأمراض للبحث عن التهاب حاد. من خلال فحص الأنسجة تحت المجهر، سيتمكن أخصائي علم الأمراض أيضًا من استبعاد الحالات الأخرى التي يمكن أن تبدو مثل الالتهاب مثل السرطان.
المكون الوعائي
Vasodilation and increased permeability
As defined, acute inflammation is an immunovascular response to inflammatory stimuli, which can include infection or trauma.[6][7] This means acute inflammation can be broadly divided into a vascular phase that occurs first, followed by a cellular phase involving immune cells (more specifically myeloid granulocytes in the acute setting).[6] The vascular component of acute inflammation involves the movement of plasma fluid, containing important proteins such as fibrin and immunoglobulins (antibodies), into inflamed tissue.
Upon contact with PAMPs, tissue macrophages and mastocytes release vasoactive amines such as histamine and serotonin, as well as eicosanoids such as prostaglandin E2 and leukotriene B4 to remodel the local vasculature.[8] Macrophages and endothelial cells release nitric oxide.[9] These mediators vasodilate and permeabilize the blood vessels, which results in the net distribution of blood plasma from the vessel into the tissue space. The increased collection of fluid into the tissue causes it to swell (edema).[8] This exuded tissue fluid contains various antimicrobial mediators from the plasma such as complement, lysozyme, antibodies, which can immediately deal damage to microbes, and opsonise the microbes in preparation for the cellular phase. If the inflammatory stimulus is a lacerating wound, exuded platelets, coagulants, plasmin and kinins can clot the wounded area using vitamin K-dependent mechanisms[10] and provide haemostasis in the first instance. These clotting mediators also provide a structural staging framework at the inflammatory tissue site in the form of a fibrin lattice – as would construction scaffolding at a construction site – for the purpose of aiding phagocytic debridement and wound repair later on. Some of the exuded tissue fluid is also funneled by lymphatics to the regional lymph nodes, flushing bacteria along to start the recognition and attack phase of the adaptive immune system.
Acute inflammation is characterized by marked vascular changes, including vasodilation, increased permeability and increased blood flow, which are induced by the actions of various inflammatory mediators.[8] Vasodilation occurs first at the arteriole level, progressing to the capillary level, and brings about a net increase in the amount of blood present, causing the redness and heat of inflammation. Increased permeability of the vessels results in the movement of plasma into the tissues, with resultant stasis due to the increase in the concentration of the cells within blood – a condition characterized by enlarged vessels packed with cells. Stasis allows leukocytes to marginate (move) along the endothelium, a process critical to their recruitment into the tissues. Normal flowing blood prevents this, as the shearing force along the periphery of the vessels moves cells in the blood into the middle of the vessel.
Plasma cascade systems
- The complement system, when activated, creates a cascade of chemical reactions that promotes opsonization, chemotaxis, and agglutination, and produces the MAC.
- The kinin system generates proteins capable of sustaining vasodilation and other physical inflammatory effects.
- The coagulation system or clotting cascade, which forms a protective protein mesh over sites of injury.
- The fibrinolysis system, which acts in opposition to the coagulation system, to counterbalance clotting and generate several other inflammatory mediators.
Plasma-derived mediators
* non-exhaustive list
| Name | Produced by | Description |
|---|---|---|
| Bradykinin | Kinin system | A vasoactive protein that is able to induce vasodilation, increase vascular permeability, cause smooth muscle contraction, and induce pain. |
| C3 | Complement system | Cleaves to produce C3a and C3b. C3a stimulates histamine release by mast cells, thereby producing vasodilation. C3b is able to bind to bacterial cell walls and act as an opsonin, which marks the invader as a target for phagocytosis. |
| C5a | Complement system | Stimulates histamine release by mast cells, thereby producing vasodilation. It is also able to act as a chemoattractant to direct cells via chemotaxis to the site of inflammation. |
| Factor XII (Hageman Factor) | Liver | A protein that circulates inactively, until activated by collagen, platelets, or exposed basement membranes via conformational change. When activated, it in turn is able to activate three plasma systems involved in inflammation: the kinin system, fibrinolysis system, and coagulation system. |
| Membrane attack complex | Complement system | A complex of the complement proteins C5b, C6, C7, C8, and multiple units of C9. The combination and activation of this range of complement proteins forms the membrane attack complex, which is able to insert into bacterial cell walls and causes cell lysis with ensuing bacterial death. |
| Plasmin | Fibrinolysis system | Able to break down fibrin clots, cleave complement protein C3, and activate Factor XII. |
| Thrombin | Coagulation system | Cleaves the soluble plasma protein fibrinogen to produce insoluble fibrin, which aggregates to form a blood clot. Thrombin can also bind to cells via the PAR1 receptor to trigger several other inflammatory responses, such as production of chemokines and nitric oxide. |
أمثلة الإلتهاب
- ما تقوم به العين من بإفراز الدمع لطرد جسم غريب .
- وكذلك القيء هو عملية دفاعية لطرد السموم من المعدة قبل أن يمتصها الجسم .
-ولكن أحيانا يكون رد الفعل قويا أو يستمر مدة طويلة ويؤدي إلى مضاعفات خطيرة. وهنا يتم التدخل بإعطاء الدواء اللازم لإيقاف هذه الأعراض.فمثلا : - لو لسعت نحلة شخصا في يده – أي أنها حقنت في جلده مادة غريبة – أو دخل فيروس في كبد الإنسان فسيقوم الجسم بإعلان حالة طواريء في تلك المنطقة، وتتنادى الأجسام المناعية ويفرز الهستامين فتتوسع الأوعية الدموية في المنطقة وتمتلىء بالسوائل فتتورم وترتفع فيها درجة الحرارة وقد توضع الحواجز أمام زحف الجسم الغريب وهو ما يدعى بالتليف ( وهو تحول الخلايا الحية إلى ما يشبه الألياف لا حياة فيها) فان استمر الالتهاب فقد يتليف معظم الكبد مثلا. لذا يجب إيقاف الالتهاب قبل أن يدمر الكبد أو الرئتين ( كما في الربو ) أو الكلية وغير ذلك.
-والالتهاب قد يحدث أحيانا ثم يذهب دون الحاجة لإعطاء أدوية، فقد تظهر حكة جلدية ثم تختفي أو يسيل الأنف بعض الوقت ثم يتوقف، ولكن هناك أعراض وحالات شديدة كالربو والتهيج الجلدي المؤلم وغير ذلك كثير مما يتطلب معه إعطاء الأدوية اللازمة ومنها أدوية الكورتيزون.
- إلتهاب اللّوزتين (حرارة وتعفّن وعسر بلع..)، مدّة الإصابة قصيرة لكن قد يمثّل خطراًُ؛ لأنّ له إمكانية التّحوّل من تعفّن موضعي في الفم إلى تعفّن إقليمي خطير يصيب الأذن.. أمّا في حالة ما إذا كانت الجرثومة المسبّبة لـالتهاب اللّوزتين من المكوّرات السّبحية فخطرها أكبر، لأنّها قد تتسبّب في إصابة مفصلية أو قلبية أو قصور كلوي لذا ينبغي علاج التهاب اللّوزتين سريعا بالمرديات.
- إلتهاب الشُُّعَب الرّئوية (يعرف بسعال نخامي وفير وعسر تنفّس وارتفاع لحرارة الجسم..), نميّز فيه:
-الإلتهاب الشُّعَبي الحادّ؛ تعفّن مؤقّت للقصبة الرّئوية، ينتج عن انتقال جراثيم الفم إليها (بعد اجتياز الجراثيم للدّرع الواقي الأوّل -اللّوزتين-وذلك إمّا لكثرتها, أو لضعف طارئ في مقاومة الجسم عند تعرّضه مثلا لزكام أو لمجرى الرّيح..).
-الإلتهاب الشّعبي المزمن وينتج عن تهيّج القصبات عند طول التّدخين أو عند إستنشاق متكرّر لهواء ملوّث..، تكمن خطورته في اقتصار هذا الدّاء في البدء على سعال نخامي قليل لا يؤبه له، لكن تزيد كمّيته لينتهي بفشل رئوي جدّ محرج.. يعالج في أربعة مراحل؛
- إزالة المهيّجات الإستنشاقية (الغبار, دخّان السّجائر, دخّان عوادم السّيّارات, غازات المصانع السّامّة,..),
- تحسين مقاومة الجسم (أكل متوازن, نوم كاف, رياضة, تجنّب مجرى الرّيح والوقاية من الزّكام باللّقاح..),
- مرديات تقاوم تعفّن القصبات,
- ترويض طبّي لتدريب المصاب على سـعـال فـعّـال يجرف مفرزات القصبات المخاطية المعوّقة.
- إلتهاب القولون المؤلم والمصاحَب بإسهال، قد ينتج عن؛
-اعتداء جرثومي (كبكتيريا السّالمونيلاّ) أو طفيلي (كالأميبا)..، -اعتداء تخمّري أو تفسّخي للموادّ العضوية من طرف أمّة الجراثيم, الـرِّمِّـية، -أو اعتداء بسموم غذائية؛ أغذية غير طاهرة (خضراوات وفواكه لم تغسل أو أغذية بائتة.. أو أغذية لم تحفظ جيدا, أو أطعمة تداولتها أيدي ملوّثة..).
الاضطرابات
Inflammatory abnormalities are a large group of disorders that underlie a vast variety of human diseases. The immune system is often involved with inflammatory disorders, as demonstrated in both allergic reactions and some myopathies, with many immune system disorders resulting in abnormal inflammation. Non-immune diseases with causal origins in inflammatory processes include cancer, atherosclerosis, and ischemic heart disease.[11]
Examples of disorders associated with inflammation include:
- Acne vulgaris
- Asthma
- Autoimmune diseases
- Autoinflammatory diseases
- Celiac disease
- Chronic prostatitis
- Colitis
- Diverticulitis
- Familial Mediterranean Fever
- Glomerulonephritis
- Hidradenitis suppurativa
- Hypersensitivities
- Inflammatory bowel diseases
- Interstitial cystitis
- Lichen planus
- Mast Cell Activation Syndrome
- Mastocytosis
- Otitis
- Pelvic inflammatory disease
- Peripheral ulcerative keratitis
- Pneumonia
- Reperfusion injury
- Rheumatic fever
- Rheumatoid arthritis
- Rhinitis
- Sarcoidosis
- Transplant rejection
- Vasculitis
Atherosclerosis
Atherosclerosis, formerly considered a lipid storage disorder, is now understood as a chronic inflammatory condition involving the arterial walls.[12] Research has established a fundamental role for inflammation in mediating all stages of atherosclerosis from initiation through progression and, ultimately, the thrombotic complications from it.[12] These new findings reveal links between traditional risk factors like cholesterol levels and the underlying mechanisms of atherogenesis.
Clinical studies have shown that this emerging biology of inflammation in atherosclerosis applies directly to people.[12] For instance, elevation in markers of inflammation predicts outcomes of people with acute coronary syndromes, independently of myocardial damage. In addition, low-grade chronic inflammation, as indicated by levels of the inflammatory marker C-reactive protein, prospectively defines risk of atherosclerotic complications, thus adding to prognostic information provided by traditional risk factors, such as LDL levels.[13][12]
Moreover, certain treatments that reduce coronary risk also limit inflammation. Notably, lipid-lowering medications such as statins have shown anti-inflammatory effects, which may contribute to their efficacy beyond just lowering LDL levels.[14] This emerging understanding of inflammation's role in atherosclerosis has had significant clinical implications, influencing both risk stratification and therapeutic strategies.
Emerging treatments
Recent developments in the treatment of atherosclerosis have focused on addressing inflammation directly. New anti-inflammatory drugs, such as monoclonal antibodies targeting IL-1β, have been studied in large clinical trials, showing promising results in reducing cardiovascular events.[15] These drugs offer a potential new avenue for treatment, particularly for patients who do not respond adequately to statins. However, concerns about long-term safety and cost remain significant barriers to widespread adoption.
Connection to depression
Inflammatory processes can be triggered by negative cognition or their consequences, such as stress, violence, or deprivation. Negative cognition may therefore contribute to inflammation, which in turn can lead to depression. A 2019 meta-analysis found that chronic inflammation is associated with a 30% increased risk of developing major depressive disorder, supporting the link between inflammation and mental health.[16]
Allergy
An allergic reaction, formally known as type 1 hypersensitivity, is the result of an inappropriate immune response triggering inflammation, vasodilation, and nerve irritation. A common example is hay fever, which is caused by a hypersensitive response by mast cells to allergens. Pre-sensitised mast cells respond by degranulating, releasing vasoactive chemicals such as histamine. These chemicals propagate an excessive inflammatory response characterised by blood vessel dilation, production of pro-inflammatory molecules, cytokine release, and recruitment of leukocytes.[11] Severe inflammatory response may mature into a systemic response known as anaphylaxis.
Myopathies
Inflammatory myopathies are caused by the immune system inappropriately attacking components of muscle, leading to signs of muscle inflammation. They may occur in conjunction with other immune disorders, such as systemic sclerosis, and include dermatomyositis, polymyositis, and inclusion body myositis.[11]
Leukocyte defects
Due to the central role of leukocytes in the development and propagation of inflammation, defects in leukocyte functionality often result in a decreased capacity for inflammatory defense with subsequent vulnerability to infection.[11] Dysfunctional leukocytes may be unable to correctly bind to blood vessels due to surface receptor mutations, digest bacteria (Chédiak–Higashi syndrome), or produce microbicides (chronic granulomatous disease). In addition, diseases affecting the bone marrow may result in abnormal or few leukocytes.
Pharmacological
Certain drugs or exogenous chemical compounds are known to affect inflammation. Vitamin A deficiency, for example, causes an increase in inflammatory responses,[17] and anti-inflammatory drugs work specifically by inhibiting the enzymes that produce inflammatory eicosanoids. Additionally, certain illicit drugs such as cocaine and ecstasy may exert some of their detrimental effects by activating transcription factors intimately involved with inflammation (e.g. NF-κB).[18][19]
Cancer
Inflammation orchestrates the microenvironment around tumours, contributing to proliferation, survival and migration.[20] Cancer cells use selectins, chemokines and their receptors for invasion, migration and metastasis.[21] On the other hand, many cells of the immune system contribute to cancer immunology, suppressing cancer.[22] Molecular intersection between receptors of steroid hormones, which have important effects on cellular development, and transcription factors that play key roles in inflammation, such as NF-κB, may mediate some of the most critical effects of inflammatory stimuli on cancer cells.[23] This capacity of a mediator of inflammation to influence the effects of steroid hormones in cells is very likely to affect carcinogenesis. On the other hand, due to the modular nature of many steroid hormone receptors, this interaction may offer ways to interfere with cancer progression, through targeting of a specific protein domain in a specific cell type. Such an approach may limit side effects that are unrelated to the tumor of interest, and may help preserve vital homeostatic functions and developmental processes in the organism.
There is some evidence from 2009 to suggest that cancer-related inflammation (CRI) may lead to accumulation of random genetic alterations in cancer cells.[24][needs update]
Role in cancer
In 1863, Rudolf Virchow hypothesized that the origin of cancer was at sites of chronic inflammation.[21][25] As of 2012, chronic inflammation was estimated to contribute to approximately 15% to 25% of human cancers.[25][26]
Mediators and DNA damage in cancer
An inflammatory mediator is a messenger that acts on blood vessels and/or cells to promote an inflammatory response.[27] Inflammatory mediators that contribute to neoplasia include prostaglandins, inflammatory cytokines such as IL-1β, TNF-α, IL-6 and IL-15 and chemokines such as IL-8 and GRO-alpha.[28][25] These inflammatory mediators, and others, orchestrate an environment that fosters proliferation and survival.[21][28]
Inflammation also causes DNA damages due to the induction of reactive oxygen species (ROS) by various intracellular inflammatory mediators.[21][28][25] In addition, leukocytes and other phagocytic cells attracted to the site of inflammation induce DNA damages in proliferating cells through their generation of ROS and reactive nitrogen species (RNS). ROS and RNS are normally produced by these cells to fight infection.[21] ROS, alone, cause more than 20 types of DNA damage.[29] Oxidative DNA damages cause both mutations[30] and epigenetic alterations.[31][25][32] RNS can also cause mutagenic DNA damages.[33]
A normal cell may undergo carcinogenesis to become a cancer cell if it is frequently subjected to DNA damage during long periods of chronic inflammation. DNA damages may cause genetic mutations due to inaccurate repair. In addition, mistakes in the DNA repair process may cause epigenetic alterations.[25][28][32] Mutations and epigenetic alterations that are replicated and provide a selective advantage during somatic cell proliferation may be carcinogenic.
Genome-wide analyses of human cancer tissues reveal that a single typical cancer cell may possess roughly 100 mutations in coding regions, 10–20 of which are "driver mutations" that contribute to cancer development.[25] However, chronic inflammation also causes epigenetic changes such as DNA methylations, that are often more common than mutations. Typically, several hundreds to thousands of genes are methylated in a cancer cell (see DNA methylation in cancer). Sites of oxidative damage in chromatin can recruit complexes that contain DNA methyltransferases (DNMTs), a histone deacetylase (SIRT1), and a histone methyltransferase (EZH2), and thus induce DNA methylation.[25][34][35] DNA methylation of a CpG island in a promoter region may cause silencing of its downstream gene (see CpG site and regulation of transcription in cancer). DNA repair genes, in particular, are frequently inactivated by methylation in various cancers (see hypermethylation of DNA repair genes in cancer). A 2018 report[36] evaluated the relative importance of mutations and epigenetic alterations in progression to two different types of cancer. This report showed that epigenetic alterations were much more important than mutations in generating gastric cancers (associated with inflammation).[37] However, mutations and epigenetic alterations were of roughly equal importance in generating esophageal squamous cell cancers (associated with tobacco chemicals and acetaldehyde, a product of alcohol metabolism).
HIV and AIDS
It has long been recognized that infection with HIV is characterized not only by development of profound immunodeficiency but also by sustained inflammation and immune activation.[38][39][40] A substantial body of evidence implicates chronic inflammation as a critical driver of immune dysfunction, premature appearance of aging-related diseases, and immune deficiency.[38][41] Many now regard HIV infection not only as an evolving virus-induced immunodeficiency, but also as chronic inflammatory disease.[42] Even after the introduction of effective antiretroviral therapy (ART) and effective suppression of viremia in HIV-infected individuals, chronic inflammation persists. Animal studies also support the relationship between immune activation and progressive cellular immune deficiency: SIVsm infection of its natural nonhuman primate hosts, the sooty mangabey, causes high-level viral replication but limited evidence of disease.[43][44] This lack of pathogenicity is accompanied by a lack of inflammation, immune activation and cellular proliferation. In sharp contrast, experimental SIVsm infection of rhesus macaque produces immune activation and AIDS-like disease with many parallels to human HIV infection.[45]
Delineating how CD4 T cells are depleted and how chronic inflammation and immune activation are induced lies at the heart of understanding HIV pathogenesis—one of the top priorities for HIV research by the Office of AIDS Research, National Institutes of Health. Recent studies demonstrated that caspase-1-mediated pyroptosis, a highly inflammatory form of programmed cell death, drives CD4 T-cell depletion and inflammation by HIV.[46][47][48] These are the two signature events that propel HIV disease progression to AIDS. Pyroptosis appears to create a pathogenic vicious cycle in which dying CD4 T cells and other immune cells (including macrophages and neutrophils) release inflammatory signals that recruit more cells into the infected lymphoid tissues to die. The feed-forward nature of this inflammatory response produces chronic inflammation and tissue injury.[49] Identifying pyroptosis as the predominant mechanism that causes CD4 T-cell depletion and chronic inflammation, provides novel therapeutic opportunities, namely caspase-1 which controls the pyroptotic pathway. In this regard, pyroptosis of CD4 T cells and secretion of pro-inflammatory cytokines such as IL-1β and IL-18 can be blocked in HIV-infected human lymphoid tissues by addition of the caspase-1 inhibitor VX-765,[46] which has already proven to be safe and well tolerated in phase II human clinical trials.[50] These findings could propel development of an entirely new class of "anti-AIDS" therapies that act by targeting the host rather than the virus. Such agents would almost certainly be used in combination with ART. By promoting "tolerance" of the virus instead of suppressing its replication, VX-765 or related drugs may mimic the evolutionary solutions occurring in multiple monkey hosts (e.g. the sooty mangabey) infected with species-specific lentiviruses that have led to a lack of disease, no decline in CD4 T-cell counts, and no chronic inflammation.
Connection to depression
There is evidence for a link between inflammation and depression.[51] Inflammatory processes can be triggered by negative cognitions or their consequences, such as stress, violence, or deprivation. Thus, negative cognitions can cause inflammation that can, in turn, lead to depression.[52][53]Depression[محل شك] In addition, there is increasing evidence that inflammation can cause depression because of the increase of cytokines, setting the brain into a "sickness mode".[54]
Classical symptoms of being physically sick, such as lethargy, show a large overlap in behaviors that characterize depression. Levels of cytokines tend to increase sharply during the depressive episodes of people with bipolar disorder and drop off during remission.[55] Furthermore, it has been shown in clinical trials that anti-inflammatory medicines taken in addition to antidepressants not only significantly improves symptoms but also increases the proportion of subjects positively responding to treatment.[56] Inflammations that lead to serious depression could be caused by common infections such as those caused by a virus, bacteria or even parasites.[57]
Connection to delirium
There is evidence for a link between inflammation and delirium based on the results of a recent longitudinal study investigating CRP in COVID-19 patients.[58]
العلاج
يعالج الالتهاب بالعمل على إزالة السبب فتستعمل الصادات في الالتهابات الجرثومية المنشأ (الأخماج) وبالعمل على تخفيف الظواهر العامة والموضعية المرافقة للعملية الالتهابية كالوذمة والألم والترفع الحروري فتعطى الأدوية المضادة للالتهاب والمُركنات ومضادّات الحمَّى. وقد مهَّد تعرُّف آليات الالتهاب والعوامل الكيمياوية الوسيطة لتركيب عقاقير جديدة مضادة للالتهاب ذات فعالية شديدة.
المصادر
| هذه بذرة مقالة عن العلوم الطبية تحتاج للنمو والتحسين، فساهم في إثرائها بالمشاركة في تحريرها. |
- ^ Carstens E, Akiyama T, Cevikbas F, Kempkes C, Buhl T, Mess C, et al. (2014). "Role of Interleukin-31 and Oncostatin M in Itch and Neuroimmune Communication". In Carstens M, Akiyama T (eds.). Itch: Mechanisms and Treatment. Frontiers in Neuroscience. Boca Raton (FL): CRC Press/Taylor & Francis. ISBN 978-1-4665-0543-8. PMID 24830021.
- ^ Caughey GH (June 2007). "Mast cell tryptases and chymases in inflammation and host defense". Immunological Reviews. 217 (1): 141–54. doi:10.1111/j.1600-065x.2007.00509.x. PMC 2275918. PMID 17498057.
- ^ Caughey GH (May 2016). "Mast cell proteases as pharmacological targets". European Journal of Pharmacology. Pharmacological modulation of Mast cells and Basophils. 778: 44–55. doi:10.1016/j.ejphar.2015.04.045. PMC 4636979. PMID 25958181.
- ^ Robbins S, Cotran R, Kumar V, Abbas A, Aster J (2020). Pathologic basis of disease (10th ed.). Philadelphia, PA: Saunders Elsevier.
- ^ "التهاب حاد". mypathologyreport.ca. Retrieved 2021-04-10.
- ^ أ ب Raiten DJ, Sakr Ashour FA, Ross AC, Meydani SN, Dawson HD, Stephensen CB, et al. (May 2015). "Inflammation and Nutritional Science for Programs/Policies and Interpretation of Research Evidence (INSPIRE)". The Journal of Nutrition. 145 (5): 1039S–1108S. doi:10.3945/jn.114.194571. PMC 4448820. PMID 25833893.
- ^ Taams LS (July 2018). "Inflammation and immune resolution". Clinical and Experimental Immunology. 193 (1): 1–2. doi:10.1111/cei.13155. PMC 6037995. PMID 29987840.
- ^ أ ب ت Medzhitov R (July 2008). "Origin and physiological roles of inflammation". Nature. 454 (7203): 428–435. Bibcode:2008Natur.454..428M. doi:10.1038/nature07201. PMID 18650913. S2CID 205214291.
- ^ Mantovani A, Garlanda C (February 2023). Longo DL (ed.). "Humoral Innate Immunity and Acute-Phase Proteins". The New England Journal of Medicine. 388 (5): 439–452. doi:10.1056/NEJMra2206346. PMC 9912245. PMID 36724330.
- ^ Ferland G (2020). "Vitamin K". Present Knowledge in Nutrition (in الإنجليزية). Elsevier. pp. 137–153. doi:10.1016/b978-0-323-66162-1.00008-1. ISBN 978-0-323-66162-1. Retrieved 2023-02-17.
- ^ أ ب ت ث خطأ استشهاد: وسم
<ref>غير صحيح؛ لا نص تم توفيره للمراجع المسماةrobspath - ^ أ ب ت ث Libby P (November 2021). "Inflammation during the life cycle of the atherosclerotic plaque". Cardiovascular Research. 117 (13) cvab303: 2525–2536. doi:10.1093/cvr/cvab303. PMC 8783385. PMID 34550337.
- ^ Spagnoli LG, Bonanno E, Sangiorgi G, Mauriello A (November 2007). "Role of inflammation in atherosclerosis". Journal of Nuclear Medicine. 48 (11): 1800–1815. doi:10.2967/jnumed.107.038661. PMID 17942804.
- ^ Morofuji Y, Nakagawa S, Ujifuku K, Fujimoto T, Otsuka K, Niwa M, et al. (January 2022). "Beyond Lipid-Lowering: Effects of Statins on Cardiovascular and Cerebrovascular Diseases and Cancer". Pharmaceuticals. 15 (2): 151. doi:10.3390/ph15020151. PMC 8877351. PMID 35215263.
- ^ Szekely Y, Arbel Y (June 2018). "A Review of Interleukin-1 in Heart Disease: Where Do We Stand Today?". Cardiology and Therapy. 7 (1): 25–44. doi:10.1007/s40119-018-0104-3. PMC 5986669. PMID 29417406.
- ^ Osimo EF, Pillinger T, Rodriguez IM, Khandaker GM, Pariante CM, Howes OD (July 2020). "Inflammatory markers in depression: A meta-analysis of mean differences and variability in 5,166 patients and 5,083 controls". Brain, Behavior, and Immunity. 87: 901–909. doi:10.1016/j.bbi.2020.02.010. PMC 7327519. PMID 32113908.
- ^ Wiedermann U, Chen XJ, Enerbäck L, Hanson LA, Kahu H, Dahlgren UI (December 1996). "Vitamin A deficiency increases inflammatory responses". Scandinavian Journal of Immunology. 44 (6): 578–84. doi:10.1046/j.1365-3083.1996.d01-351.x. PMID 8972739. S2CID 3079540.
- ^ Hargrave BY, Tiangco DA, Lattanzio FA, Beebe SJ (2003). "Cocaine, not morphine, causes the generation of reactive oxygen species and activation of NF-kappaB in transiently cotransfected heart cells". Cardiovascular Toxicology. 3 (2): 141–51. doi:10.1385/CT:3:2:141. PMID 14501032. S2CID 35240781.
- ^ Montiel-Duarte C, Ansorena E, López-Zabalza MJ, Cenarruzabeitia E, Iraburu MJ (March 2004). "Role of reactive oxygen species, glutathione and NF-kappaB in apoptosis induced by 3,4-methylenedioxymethamphetamine ("Ecstasy") on hepatic stellate cells". Biochemical Pharmacology. 67 (6): 1025–33. doi:10.1016/j.bcp.2003.10.020. PMID 15006539.
- ^ Ungefroren H, Sebens S, Seidl D, Lehnert H, Hass R (September 2011). "Interaction of tumor cells with the microenvironment". Cell Communication and Signaling. 9: 18. doi:10.1186/1478-811X-9-18. PMC 3180438. PMID 21914164.
- ^ أ ب ت ث ج Coussens LM, Werb Z (2002). "Inflammation and cancer". Nature. 420 (6917): 860–7. Bibcode:2002Natur.420..860C. doi:10.1038/nature01322. PMC 2803035. PMID 12490959.
- ^ Gunn L, Ding C, Liu M, Ma Y, Qi C, Cai Y, et al. (September 2012). "Opposing roles for complement component C5a in tumor progression and the tumor microenvironment". Journal of Immunology. 189 (6): 2985–94. doi:10.4049/jimmunol.1200846. PMC 3436956. PMID 22914051.
- ^ Copland JA, Sheffield-Moore M, Koldzic-Zivanovic N, Gentry S, Lamprou G, Tzortzatou-Stathopoulou F, et al. (June 2009). "Sex steroid receptors in skeletal differentiation and epithelial neoplasia: is tissue-specific intervention possible?". BioEssays. 31 (6): 629–41. doi:10.1002/bies.200800138. PMID 19382224. S2CID 205469320.
- ^ Colotta F, Allavena P, Sica A, Garlanda C, Mantovani A (July 2009). "Cancer-related inflammation, the seventh hallmark of cancer: links to genetic instability". Carcinogenesis (review). 30 (7): 1073–81. doi:10.1093/carcin/bgp127. PMID 19468060.
- ^ أ ب ت ث ج ح خ د Chiba T, Marusawa H, Ushijima T (September 2012). "Inflammation-associated cancer development in digestive organs: mechanisms and roles for genetic and epigenetic modulation" (PDF). Gastroenterology. 143 (3): 550–563. doi:10.1053/j.gastro.2012.07.009. hdl:2433/160134. PMID 22796521. S2CID 206226588. Archived (PDF) from the original on 29 August 2022. Retrieved 9 June 2018.
- ^ Mantovani A, Allavena P, Sica A, Balkwill F (July 2008). "Cancer-related inflammation" (PDF). Nature. 454 (7203): 436–44. Bibcode:2008Natur.454..436M. doi:10.1038/nature07205. hdl:2434/145688. PMID 18650914. S2CID 4429118. Archived (PDF) from the original on 30 October 2022. Retrieved 9 June 2018.
- ^ Larsen GL, Henson PM (1983). "Mediators of inflammation". Annual Review of Immunology. 1: 335–59. doi:10.1146/annurev.iy.01.040183.002003. PMID 6399978.
- ^ أ ب ت ث Shacter E, Weitzman SA (February 2002). "Chronic inflammation and cancer". Oncology. 16 (2): 217–26, 229, discussion 230–2. PMID 11866137.
- ^ Yu Y, Cui Y, Niedernhofer LJ, Wang Y (December 2016). "Occurrence, Biological Consequences, and Human Health Relevance of Oxidative Stress-Induced DNA Damage". Chemical Research in Toxicology. 29 (12): 2008–2039. doi:10.1021/acs.chemrestox.6b00265. PMC 5614522. PMID 27989142.
- ^ Dizdaroglu M (December 2012). "Oxidatively induced DNA damage: mechanisms, repair and disease". Cancer Letters. 327 (1–2): 26–47. Bibcode:2012CancL.327...26D. doi:10.1016/j.canlet.2012.01.016. PMID 22293091.
- ^ Nishida N, Kudo M (2013). "Oxidative stress and epigenetic instability in human hepatocarcinogenesis". Digestive Diseases. 31 (5–6): 447–53. doi:10.1159/000355243. PMID 24281019.
- ^ أ ب Ding N, Maiuri AR, O'Hagan HM (2017). "The emerging role of epigenetic modifiers in repair of DNA damage associated with chronic inflammatory diseases". Mutation Research. 780: 69–81. doi:10.1016/j.mrrev.2017.09.005. PMC 6690501. PMID 31395351.
- ^ Kawanishi S, Ohnishi S, Ma N, Hiraku Y, Oikawa S, Murata M (2016). "Nitrative and oxidative DNA damage in infection-related carcinogenesis in relation to cancer stem cells". Genes and Environment. 38 (1) 26. Bibcode:2016GeneE..38...26K. doi:10.1186/s41021-016-0055-7. PMC 5203929. PMID 28050219.
- ^ O'Hagan HM, Wang W, Sen S, Destefano Shields C, Lee SS, Zhang YW, et al. (November 2011). "Oxidative damage targets complexes containing DNA methyltransferases, SIRT1, and polycomb members to promoter CpG Islands". Cancer Cell. 20 (5): 606–19. doi:10.1016/j.ccr.2011.09.012. PMC 3220885. PMID 22094255.
- ^ Maiuri AR, Peng M, Podicheti R, Sriramkumar S, Kamplain CM, Rusch DB, et al. (July 2017). "Mismatch Repair Proteins Initiate Epigenetic Alterations during Inflammation-Driven Tumorigenesis". Cancer Research. 77 (13): 3467–3478. doi:10.1158/0008-5472.CAN-17-0056. PMC 5516887. PMID 28522752.
- ^ Yamashita S, Kishino T, Takahashi T, Shimazu T, Charvat H, Kakugawa Y, et al. (February 2018). "Genetic and epigenetic alterations in normal tissues have differential impacts on cancer risk among tissues". Proceedings of the National Academy of Sciences of the United States of America. 115 (6): 1328–1333. Bibcode:2018PNAS..115.1328Y. doi:10.1073/pnas.1717340115. PMC 5819434. PMID 29358395.
- ^ Raza Y, Khan A, Farooqui A, Mubarak M, Facista A, Akhtar SS, et al. (October 2014). "Oxidative DNA damage as a potential early biomarker of Helicobacter pylori associated carcinogenesis". Pathology & Oncology Research. 20 (4): 839–46. doi:10.1007/s12253-014-9762-1. PMID 24664859. S2CID 18727504.
- ^ أ ب Deeks SG (2011-01-01). "HIV infection, inflammation, immunosenescence, and aging". Annual Review of Medicine. 62: 141–55. doi:10.1146/annurev-med-042909-093756. PMC 3759035. PMID 21090961.
- ^ Klatt NR, Chomont N, Douek DC, Deeks SG (July 2013). "Immune activation and HIV persistence: implications for curative approaches to HIV infection". Immunological Reviews. 254 (1): 326–42. doi:10.1111/imr.12065. PMC 3694608. PMID 23772629.
- ^ Salazar-Gonzalez JF, Martinez-Maza O, Nishanian P, Aziz N, Shen LP, Grosser S, et al. (August 1998). "Increased immune activation precedes the inflection point of CD4 T cells and the increased serum virus load in human immunodeficiency virus infection". The Journal of Infectious Diseases. 178 (2): 423–30. doi:10.1086/515629. PMID 9697722.
- ^ Ipp H, Zemlin A (February 2013). "The paradox of the immune response in HIV infection: when inflammation becomes harmful". Clinica Chimica Acta; International Journal of Clinical Chemistry. 416: 96–9. doi:10.1016/j.cca.2012.11.025. PMID 23228847.
- ^ Nasi M, Pinti M, Mussini C, Cossarizza A (October 2014). "Persistent inflammation in HIV infection: established concepts, new perspectives". Immunology Letters. 161 (2): 184–8. doi:10.1016/j.imlet.2014.01.008. hdl:11380/1048114. PMID 24487059.
- ^ Milush JM, Mir KD, Sundaravaradan V, Gordon SN, Engram J, Cano CA, et al. (March 2011). "Lack of clinical AIDS in SIV-infected sooty mangabeys with significant CD4+ T cell loss is associated with double-negative T cells". The Journal of Clinical Investigation. 121 (3): 1102–10. doi:10.1172/JCI44876. PMC 3049370. PMID 21317533.
- ^ Rey-Cuillé MA, Berthier JL, Bomsel-Demontoy MC, Chaduc Y, Montagnier L, Hovanessian AG, et al. (May 1998). "Simian immunodeficiency virus replicates to high levels in sooty mangabeys without inducing disease". Journal of Virology. 72 (5): 3872–86. doi:10.1128/JVI.72.5.3872-3886.1998. PMC 109612. PMID 9557672.
- ^ Chahroudi A, Bosinger SE, Vanderford TH, Paiardini M, Silvestri G (March 2012). "Natural SIV hosts: showing AIDS the door". Science. 335 (6073): 1188–93. Bibcode:2012Sci...335.1188C. doi:10.1126/science.1217550. PMC 3822437. PMID 22403383.
- ^ أ ب Doitsh G, Galloway NL, Geng X, Yang Z, Monroe KM, Zepeda O, et al. (January 2014). "Cell death by pyroptosis drives CD4 T-cell depletion in HIV-1 infection". Nature. 505 (7484): 509–14. Bibcode:2014Natur.505..509D. doi:10.1038/nature12940. PMC 4047036. PMID 24356306.
- ^ Monroe KM, Yang Z, Johnson JR, Geng X, Doitsh G, Krogan NJ, et al. (January 2014). "IFI16 DNA sensor is required for death of lymphoid CD4 T cells abortively infected with HIV". Science. 343 (6169): 428–32. Bibcode:2014Sci...343..428M. doi:10.1126/science.1243640. PMC 3976200. PMID 24356113.
- ^ Galloway NL, Doitsh G, Monroe KM, Yang Z, Muñoz-Arias I, Levy DN, et al. (September 2015). "Cell-to-Cell Transmission of HIV-1 Is Required to Trigger Pyroptotic Death of Lymphoid-Tissue-Derived CD4 T Cells". Cell Reports. 12 (10): 1555–1563. doi:10.1016/j.celrep.2015.08.011. PMC 4565731. PMID 26321639.
- ^ Doitsh G, Greene WC (March 2016). "Dissecting How CD4 T Cells Are Lost During HIV Infection". Cell Host & Microbe. 19 (3): 280–91. doi:10.1016/j.chom.2016.02.012. PMC 4835240. PMID 26962940.
- ^ "Study of VX-765 in Subjects With Treatment-resistant Partial Epilepsy – Full Text View – ClinicalTrials.gov". clinicaltrials.gov. 19 December 2013. Archived from the original on 26 September 2022. Retrieved 2016-05-21.
- ^ Berk M, Williams LJ, Jacka FN, O'Neil A, Pasco JA, Moylan S, et al. (September 2013). "So depression is an inflammatory disease, but where does the inflammation come from?". BMC Medicine. 11 200. doi:10.1186/1741-7015-11-200. PMC 3846682. PMID 24228900.
- ^ Cox WT, Abramson LY, Devine PG, Hollon SD (September 2012). "Stereotypes, Prejudice, and Depression: The Integrated Perspective". Perspectives on Psychological Science. 7 (5): 427–49. doi:10.1177/1745691612455204. PMID 26168502. S2CID 1512121.
- ^ Kiecolt-Glaser JK, Derry HM, Fagundes CP (November 2015). "Inflammation: depression fans the flames and feasts on the heat". The American Journal of Psychiatry. 172 (11): 1075–91. doi:10.1176/appi.ajp.2015.15020152. PMC 6511978. PMID 26357876.
- ^ Williams C (2015-01-04). "Is depression a kind of allergic reaction?". The Guardian. Archived from the original on 21 October 2022. Retrieved 11 December 2016.
- ^ Brietzke E, Stertz L, Fernandes BS, Kauer-Sant'anna M, Mascarenhas M, Escosteguy Vargas A, et al. (August 2009). "Comparison of cytokine levels in depressed, manic and euthymic patients with bipolar disorder". Journal of Affective Disorders. 116 (3): 214–7. doi:10.1016/j.jad.2008.12.001. PMID 19251324.
- ^ Müller N, Schwarz MJ, Dehning S, Douhe A, Cerovecki A, Goldstein-Müller B, et al. (July 2006). "The cyclooxygenase-2 inhibitor celecoxib has therapeutic effects in major depression: results of a double-blind, randomized, placebo controlled, add-on pilot study to reboxetine". Molecular Psychiatry. 11 (7): 680–4. doi:10.1038/sj.mp.4001805. PMID 16491133.
- ^ Canli T (2014). "Reconceptualizing major depressive disorder as an infectious disease". Biology of Mood & Anxiety Disorders. 4 10. doi:10.1186/2045-5380-4-10. PMC 4215336. PMID 25364500.
- ^ Saini A, Oh TH, Ghanem DA, Castro M, Butler M, Sin Fai Lam CC, et al. (October 2022). "Inflammatory and blood gas markers of COVID-19 delirium compared to non-COVID-19 delirium: a cross-sectional study". Aging & Mental Health. 26 (10): 2054–2061. doi:10.1080/13607863.2021.1989375. PMID 34651536. S2CID 238990849. Archived from the original on 22 October 2021. Retrieved 20 February 2023.
