إيڤرمكتين
![]() | |
البيانات السريرية | |
---|---|
الأسماء التجارية | سترومكتول، سولانترا كريم |
AHFS/Drugs.com | Monograph (antiparasitic) FDA Professional Drug Information (rosacea) |
MedlinePlus | a607069 |
فئة السلامة أثناء الحمل |
|
مسارات الدواء | عن طريق الفم، الاستخدام الخارجي |
رمز ATC | |
الحالة القانونية | |
الحالة القانونية |
|
بيانات الحركية الدوائية | |
ارتباط الپروتين | 93% |
الأيض | Liver (CYP450) |
Elimination half-life | 18 ساعة |
الإخراج | البراز؛ <1% البول |
المعرفات | |
| |
رقم CAS | |
PubChem CID | |
DrugBank | |
ChemSpider | |
UNII | |
KEGG | |
ChEMBL | |
PDB ligand | |
CompTox Dashboard (EPA) | |
ECHA InfoCard | 100.067.738 |
Chemical and physical data | |
التركيب | C 48H 74O 14 (22,23-dihydroavermectin B1a) C 47H 72O 14 (22,23-dihydroavermectin B1b) |
الكتلة المولية | 875.10 g/mol |
3D model (JSmol) | |
| |
| |
![]() ![]() |
الأيڤرمكتين Ivermectin، هو دواء يستخدم لعلاج أنواع متعددة من الإصابات الفطرية.[1] منها قمل الرأس، الجرب، عمى الأنهار، داء الإسطوانيات، داء المسلكات، داء الأسكاريس، وداء الفيل.[1][2][3][4] يمكن تناوله عن طريق الفم أو وضعه على الجلد للإصابة الخارجية.[1][5] يجب تجنب وصول الدواء للعين.[1]
تتضمن الآثار الجانبية الشائعة للدواء احمرار العين، جفاف الجلد، وحروق الجلد.[1] ليس من المؤكد ما إذا كان استخدام الدواء آمناً أثناء الحمل، لكن من المتفق على استخدامه أثناء الرضاعة الطبيعية.[6] ينتمي الدواء لفئة الأڤرمكتين الدوائية.[1] يعمل الدواء على الغشاء الخلوي للطفيلي حيث يزيد من نفاذيته، مما يؤدي إلى شلل وموت الطفيلي.[1]
اكتشف الأيڤرمكتين عام 1975 وبدأ استخدامه الطبي عم 1981.[7][8] وهو أحد الأدوية الأساسية حسب منظمة الصحة العالمية، الأدوية الأكثر سلامة وتأثيراً الواجب توافرها ضمن المنظومة الصحية.[9] تبلغ تكلفة الجملة أقراص الأيڤرمكتين في الدول النامية حوالي 0.12 دولار للكورس العلاجي.[10] في الولايات المتحدة، التكلفة أقل من 50 دولار أمريكي.[11][12] في الحيوانات، يستخدم الدواء للوقاية والعلاج من الديدان القلبية وأمراض أخرى.[3]
الاستخدامات الطبية
عدوى الديدان الدبوسية
يعتبر الأيڤرمكتين دواءاً فعالاً مضاداً للديدان الإسطوانية عند استخدامه لعلاج عدوى الديدان الدبوسية (enterobiasis).[13]
عمى الأنهار
يستخدم الأيڤرمكتين للوقاية، العلاج، والسيطرة على مرض عمى الأنهار (onchocerciasis) ضمن المجموعات السكانية التي يشيع بينها المرض. إلا أنه لا يجب استخدام الأيڤرمكتين للحالات المتقدمة المصابة بداء اللوائيات (أي، >20.000 من ديدان اللوائيات لكل م.ل)، نظراً للآثار الالتهابية الحادة المرتبطة بالأيڤرمكتين.[14]
تخفض الجرعة الواحدة من الأيڤرمكتين المكروفيلارية بنسبة 98-99% في غضون 1-2 شهر.[15] لا يقضي الأيڤرمكتين على الديدان البالغة. على الحالات المتعافية من عمى الأنهار تناول جرعة فموي واحدة من الأيڤرمكتين، من مرة إلى مرتين سنوياً للقضاء على الديدان البالغة التي تمتد دورة حياتها إلى 15 عام.[16]
توصلت كوتشران رڤيو في 2012 إلى دليل ضعيف على أنه يمكن للأيڤرمكتين تخفيض الآفات المشيمية والوقاية من فقدان الرؤية لدى المصابين بعمى الأنهار.[17] اعتمدت ادارة الغذاء والدواء الموكسيدكتين لعلاج المصابين بعمى الأنهار، ويتمتع بدورة حياة أكبر من الأيڤرمكتين، وقد يكون في النهاية بديلاً للأيڤرمكتين، لكن الأمر لا يزال بحاجة للمزيد من التجارب السريرية، ومتابعة طويلة المدى، لتقدير ما إذا كان الموكسيدكتين دواءاً آمناً وفعالاً لعدوى الديدان الإسطوانية.[18][19]
داء اللوا اللوائية
تحقق جرعة واحدة من الأيڤرمكتين انخفاضاً سريعاً ومستديماً من معدل اللواء اللوائية في الدسم. الآثار الجانبية الحادة المرتبطة الأيڤرمكتين منخفضة للغاية لدى الأشخاص الذي تحتوي دمائهم على أقل من 20.000 ميكروفيلارية/م.ل.[20]
الديدان الخيطية
الأيڤرمكتين أكثر تأثيراً من الألبندازول وفعاليته معادلة لفعالية الثيابندازول، لعلاج الديدان الخيطية (strongyloidiasis). إلا أن الآثار الجانبية للأيڤرمكتين أقل من الثيابندازول ويمكن للجسم تحمله بشكل جيد كما هو الحال مع الألبندازول.[21] يشير تحليل يعتمد عل النموذج الاقتصادي إلى أن الأيڤرمكتين فعالاً من حيث التكلفة للأشخاص الذين ينتقلون إلى أوروپا من المناطق التي يشيع فيها التي تنتشر فيها إصابات الديدان الخيطية، بإعطائهم جرعة واحدة من الأيڤرمكتين لدى وصولهم كعلاد للعدوى الافتراضية بالديدان الخيطية. لعلاج العدوى الافتراضية بالديدان الخيطية.[22] من المرجح أن يكون الأيڤرمكتين أكثر فائدة لعلاج الأشخاص الذين يعانون من نقص المناعة أو من يتناولون علاجاً لكبت المنعة، ممن لديهم إصابة مؤكدة أو محتملة بالديدان الخيطية.[23]
الديدان السوطية
العلاج المركب الذي يجمع بين الأيڤرمكتين والألبندازول يكون مؤثراً لعلاج الديدان السوطية ويكون معدل رد فعل ماتسوتي غير مرتفعاً عنه عند استخدام الألبندازول بمفرده.[24]
داء الفيل
العلاج المركب الذي يحتوي على الأيڤرمكتين والألبندازول يكون فعالاً لعلاج داء الفيل الناجمة عن العدوى بالفخرية البنكروفتية، [25] البروجية الملاوية ، أو البروجية التيمورية.[26]
مفصليات الأرجل
الأدلة تدعم استخدامه ضد المفصليات والحشرات الطفيلية:
- العث كالجرب:[27][28][29]عادةً ما يقتصر على الحالات التي تثبت مقاومتها للعلاجات الموضعية أو الموجودة في حالة متقدمة (مثل الجرب النرويجي).[29] وجدت إحدى المراجعات أن فعالية البيرميثرين مماثلة لتلك الموجودة في الإيڤرمكتين الجهازية أو الموضعية.[30]وجدت مراجعة منفصلة أنه على الرغم من أن الإيڤرمكتين الفموي عادةً ما يكون فعالًا لعلاج الجرب ، إلا أنه يحتوي على معدل فشل علاج أعلى من البيرميثرين الموضعي.[31] وجدت مراجعة أخرى أن الإيڤرمكتين الفموي قدم توازناً معقولاً بين الفعالية والأمان.[32] بما أن الإيڤرمكتين أكثر ملاءمة من البيرميثرين ،[33] لجأ الكثير إلى المصادر البيطرية للدواء للحصول على ضمان للعلاج بسعر مناسب.[34]
- القمل:[35][36] مستحضر الإيڤرمكتين (0.5٪) معتمد من قِبل إدارة الأغذية والعقاقير (FDA) للمرضى الذين تبلغ أعمارهم ستة أشهر أو أكثر.[37] بعد تطبيق واحد لمدة 10 دقائق لهذه التركيبة على الشعر الجاف ، تم العثور على 78 ٪ من الأشخاص خاليين من القمل بعد أسبوعين.[38] هذا المستوى من الفعالية يعادل العلاجات الأخرى كمبيد القمل الذي يتطلب تطبيقين.[39]
- بق الفراش: هناك دليل مبدئي على أن الإيڤرمكتين يقتل بق الفراش كجزء من التدابير المتكاملة لمكافحة الآفات كبق الفراش.[40][41][42] ومع ذلك ، قد يتطلب هذا الاستخدام مسارًا طويلاً من العلاج الذي يتسم بالسلامة غير الواضحة.[43]
- البعوض الحامل-الملاريا، مثل Anopheles gambiae: إن إعطاء الأدوية الجماعية للسكان الذين يعانون من الإيفرمكتين لأغراض علاج / منع الإصابة بالديدان الخيطية فعال في القضاء على البعوض الحامل للملاريا وبالتالي الحد من العدوى بالبقايا طفيليات الملاريا.[44]
العد الوردي
وجدت مراجعة أن الإيڤرمكتين كان فعالًا في علاج الوردية.[45] تمت الموافقة على كريم إيڤرمكتين من قبل FDA ، وكذلك في أوروبا ، لعلاج الآفات الالتهابية الوردية. يعتمد العلاج على الفرضية القائلة بأن العث الطفيلي من جنس "Demodex" و الذي يلعب دورًا في الوردية.[46]في دراسة سريرية ، قلل الإيڤرمكتين الآفات بنسبة 83 ٪ على مدى 4 أشهر ، مقارنة بـ 74 ٪ تحت العلاج القياسي ميترونيدازول.[47][48]
موانع الاستعمال
يمنع استخدام الإيڤرمكتين في الأطفال دون سن الخامسة أو أولئك الذين يقل وزنهم عن 15 كيلوغرام (33 رطل)[35], النساء المرضعات والأفراد الذين يعانون من أمراض الكبد أو الكلى.[49]
الآثار الجانبية
مصدر القلق الرئيسي هو السمية العصبية ، والتي قد تظهر في معظم أنواع الثدييات على أنها هبوط الجهاز العصبي المركزي ، وما ينتج عنها ترنح ، كما هو متوقع من تقوية المشابك المثبطة ل GABA-ergic.
يمكن أن تتسمم الكلاب التي تعاني من عيوب في جين P-glycoprotein ("MDR1") ، غالبًا كلاب الرعي الشبيهة بالكولي ، بشدة من الإيڤرمكتين. تشير عبارة "الأقدام البيضاء ، لا تعالج" فيما له علاقة بتقوية الذاكرة ، إلى مجموعة من السكوتش التي تكون غير محصنة للإيڤرمكتين.[50]
نظرًا لأن الأدوية التي تثبط الإنزيم CYP3A4 غالبًا ما تمنع أيضًا نقل P-glycoprotein ، فإن خطر زيادة الامتصاص بعد حاجز الدم في الدماغ الموجود عند إعطاء الإيڤرمكتين مع مثبطات CYP3A4 الأخرى. تشمل هذه الأدوية الستاتينات ومثبطات الأنزيم البروتيني لفيروس نقص المناعة البشرية والعديد من حاصرات قنوات الكالسيوم وليدوكائين والبنزوديازيپينات والگلوكوكورتيكويدات مثل ديكساميثازون.[51]
بالنسبة للكلاب ، قد يكون للمبيد الحشري spinosad تأثير زيادة فاعلية الإيڤرمكتين.[52]
علم الصيدلة
الحركة الدوائية
الإيڤرمكتين والأڤرميكتينات الأخرى (مبيدات الحشرات الأكثر استخدامًا في الاستخدام المنزلي كطعم النمل) هي مركب حلقي كبير لاكتون مشتق من بكتيريا Streptomyces avermitilis . يقتل الإيڤرمكتين بالتدخل في وظيفة الجهاز العصبي و العضلات ، ولا سيما من خلال تعزيز المثبط النقل العصبي.
يرتبط الدواء ببوابة الگلوتامات قنوات الكلوريد (الگلوكلس) في أغشية اللافقاريات الخلايا العصبية والعضلية ، مما يتسبب في زيادة نفاذية أيونات الكلوريد ، مما يؤدي إلى فرط الاستقطاب الخلوي ، يليه الشلل والموت.[1][53] GluCls هي أعضاء خاصة باللافقاريات في عائلة Cys-loop من قنوات أيون مسدودة موجودة في الخلايا العصبية و الخلايا العضلية.
الحرائك الدوائية
Ivermectin can be given by mouth, topically, or via injection. It does not readily cross the blood–brain barrier of mammals due to the presence of P-glycoprotein,[54] (the MDR1 gene mutation affects function of this protein). Crossing may still become significant if ivermectin is given at high doses (in which case, brain levels peak 2–5 hours after administration). In contrast to mammals, ivermectin can cross the blood–brain barrier in tortoises, often with fatal consequences.
السمية البيئية
Field studies have demonstrated the dung of animals treated with ivermectin supports a significantly reduced diversity of invertebrates, and the dung persists longer.[55]
التاريخ
المجتمع والثقافة
الأسماء التجارية
الاستخدام الطبي
الأبحاث
كما تتم دراسة الإيفرمكتين كعامل محتمل مضاد للفيروسات ضد الشيكونگونيا و الحمى الصفراء.[56]
في عام 2013 ، تم عرض هذا الدواء المضاد للطفيليات باعتباره أيون أو جزيء مرتبط بذرة فلزية عن طريق الترابط الإحداثي جديد من مستقبلات farnesoid X (FXR),[57][58] هدف علاجي لـ مرض الكبد الدهني غير الكحولي.[59]
كما أن الإيفرمكتين مهم في الوقاية من الملاريا ، لأنه سام لكل من الملاريا المتصورة نفسها ، والبعوض الذي يحملها.[60][61]
كوڤيد-19

خضع الأيڤرمكتين للدراسة من أجل استخدامه لعلاج مرض كوڤيد-19. لا تزال هناك حاجة لدراسات لتحديد السلامة والأمان والجرعة.[62]
في 4 أبريل 2020، توصلت تجارب سريرية عُقدت في أستراليا أن الأيڤرمكتين يثبط تناسخ ڤيروس كورونا.[63]
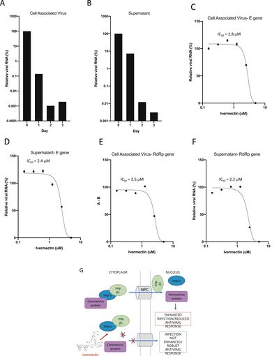
لزيادة تحديد فعالية الإيڤميكتين، تم علاج الخلايا المصابة بالسارس CoV-2 مع التخفيفات التسلسلية للإيڤرمكتين بعد ساعتين من العدوى والكريات الطافية والخلايا التي تم جمعها من أجل RT-PCR في الوقت الحقيقي عند 48 ساعة (الشكل 1C / D) . كما هو مذكور أعلاه ، لوحظ انخفاض> 5000 في الحمض النووي الريبي الفيروسي في حبيبات الخلايا الطافية والخلايا من العينات المعالجة بـ 5 ميكرومتر من الإيڤرمكتين في 48 ساعة ، أي ما يعادل انخفاضًا بنسبة 99.98٪ في الحمض النووي الريبي الفيروسي في هذه العينات. مرة أخرى ، لم يلاحظ أي سمية مع الإيڤرمكتين في أي تركيزات تم اختبارها. تم تحديد IC50 للعلاج بالإيڤرمكتين ليكون ∼2μM تحت هذه الظروف. مع التأكيد على حقيقة أن الفحص الذي تم اكتشافه بالفعل على وجه التحديد SARS-CoV-2 ، تم تكرار تجارب RT-PCR باستخدام بادئات محددة لجين RdRp الفيروسي (الشكل 1E / F) بدلاً من الجين E (أعلاه) ، مع ملاحظة نتائج متطابقة تقريبًا لكل من الفيروس (طاف) والفيروس المرتبط بالخلايا.[64]
تظهر هذه النتائج مجتمعة أن الإيڤرمكتين له تأثير مضاد للفيروسات ضد العزل السريري لـ SARS-CoV-2 في المختبر ، مع جرعة واحدة قادرة على التحكم في التكاثر الفيروسي في غضون 24-48 ساعة في نظامنا. نحن نفترض أن هذا من المحتمل من خلال تثبيط الاستيراد النووي بوساطة IMPα / β1 من البروتينات الفيروسية (الشكل 1G) ، كما هو موضح في فيروسات RNA الأخرى 4،5،10 ؛ إن تأكيد هذه الآلية في حالة SARS-CoV-2 ، وتحديد SARS-CoV-2 و / أو مكون (مكونات) المضيف المتأثر (انظر 10) هو تركيز مهم للعمل المستقبلي في هذا المختبر. في نهاية المطاف ، يمكن أن يساعد تطوير مضاد للفيروسات فعال لـ SARS-CoV-2 ، إذا تم إعطاؤه للمرضى في وقت مبكر من الإصابة ، في الحد من الحمل الفيروسي ، ومنع تطور المرض الشديد والحد من انتقال العدوى من شخص لآخر. وبالتالي فإن اختبار قياس الإيڤرمكتين ضد الأدوية المضادة للفيروسات المحتملة الأخرى لـ SARS-CoV-2 مع الآليات البديلة للعمل 22 ، 23 ، 24 ، 25 ، 26 سيكون مهمًا في أقرب وقت ممكن عمليًا. يثير هذا التقرير الموجز احتمال أن يكون الإيڤرمكتين مضادًا للفيروسات مفيدًا للحد من السارس- CoV-2 ، بطريقة مماثلة لتلك التي تم الإبلاغ عنها بالفعل 22 ، 23 ، 24 ، 25 ، 26 ؛ حتى يتم إثبات أن أحد هذه العناصر مفيد في بيئة إكلينيكية ، يجب متابعة كل هذه الأمور في أسرع وقت ممكن.
يحتوي الإيڤرمكتين على ملف سلامة ثابت للاستخدام البشري 1،12،27 ، وهو معتمد من قِبل FDA لعدد من العدوى الطفيلية 1.27. الأهم من ذلك ، تشير المراجعات الأخيرة والتحليل المرجعي إلى أن جرعة عالية من الإيڤرمكتين تتمتع بسلامة مماثلة كعلاج قياسي للجرعة المنخفضة ، على الرغم من عدم وجود أدلة كافية لاستخلاص استنتاجات حول ملف الأمان في الحمل 28،29. ستكون الخطوة التالية الحاسمة في التقييم الإضافي للفائدة المحتملة في مرضى COVID-19 هي فحص نظام جرعات إضافة متعددة يحاكي الاستخدام المعتمد حاليًا للإيڤرمكتين في البشر. كما لوحظ ، كان الإيڤرمكتين هو محور التجربة السريرية الأخيرة للمرحلة الثالثة في مرضى حمى الضنك في تايلاند ، حيث تم العثور على جرعة يومية واحدة آمنة ولكنها لم تسفر عن أي فائدة سريرية. ومع ذلك ، لاحظ الباحثون أنه قد يتم تطوير نظام جرعات محسّن ، بناءً على بيانات الحرائك الدوائية 15. على الرغم من اختلاف DENV بشكل واضح تمامًا عن SARS-CoV-2، فإن هذا التصميم التجريبي يجب أن يوجه العمل المستقبلي إلى الأمام. إجمالاً، يوضح التقرير الحالي ، إلى جانب ملف تعريف السلامة المعروفة، أن الإيڤرمكتين يستحق المزيد من الدراسة كمضاد للفيروسات من المحتمل أن تكون سارز- كوڤ- 2.
انظر أيضاً
المصادر
- ^ أ ب ت ث ج ح خ د "Ivermectin". The American Society of Health-System Pharmacists. Archived from the original on يناير 3, 2016. Retrieved يناير 16, 2016.
- ^ Sneader, Walter (2005). Drug Discovery a History. Chichester: John Wiley & Sons. p. 333. ISBN 978-0-470-01552-0.
{{cite book}}
: Unknown parameter|name-list-format=
ignored (|name-list-style=
suggested) (help) - ^ أ ب Saunders Handbook of Veterinary Drugs: Small and Large Animal (4 ed.). Elsevier Health Sciences. 2015. p. 420. ISBN 978-0-323-24486-2. Archived from the original on يناير 31, 2016.
- ^ CDC-Centers for Disease Control and Prevention (23 August 2019). "Ascariasis - Resources for Health Professionals". www.cdc.gov (in الإنجليزية الأمريكية). Retrieved 28 December 2019.
- ^ Panahi Y, Poursaleh Z, Goldust M (2015). "The efficacy of topical and oral ivermectin in the treatment of human scabies" (PDF). Annals of Parasitology. 61 (1): 11–16. PMID 25911032.
- ^ "Ivermectin Levels and Effects while Breastfeeding". Drugs.com. Archived from the original on يناير 1, 2016. Retrieved يناير 16, 2016.
- ^ Mehlhorn, Heinz (2008). Encyclopedia of parasitology (3rd ed.). Berlin: Springer. p. 646. ISBN 978-3-540-48994-8. Archived from the original on يناير 31, 2016.
{{cite book}}
: Unknown parameter|name-list-format=
ignored (|name-list-style=
suggested) (help) - ^ Vercruysse J, Rew RS, eds. (2002). Macrocyclic lactones in antiparasitic therapy. Oxon, UK: CABI Pub. p. Preface. ISBN 978-0-85199-840-4. Archived from the original on يناير 31, 2016.
- ^ World Health Organization (2019). World Health Organization model list of essential medicines: 21st list 2019. Geneva: World Health Organization. hdl:10665/325771. WHO/MVP/EMP/IAU/2019.06. License: CC BY-NC-SA 3.0 IGO.
- ^ "Ivermectin". International Drug Price Indicator Guide. Retrieved January 16, 2016.
- ^ Hamilton, Richard J. (2014). Tarascon pocket pharmacopoeia : 2014 deluxe lab-pocket edition (15th ed.). Sudbury: Jones & Bartlett Learning. p. 40. ISBN 978-1-284-05399-9. Archived from the original on يناير 31, 2016.
{{cite book}}
: Unknown parameter|name-list-format=
ignored (|name-list-style=
suggested) (help) - ^ "NADAC as of 2019-09-25 | Data.Medicaid.gov". Centers for Medicare and Medicaid Services (in الإنجليزية). Retrieved 26 September 2019.
- ^ Ottesen EA, Campbell WC (August 1994). "Ivermectin in human medicine". The Journal of Antimicrobial Chemotherapy. 34 (2): 195–203. doi:10.1093/jac/34.2.195. PMID 7814280.
- ^ Keating J, Yukich JO, Mollenkopf S, Tediosi F (July 2014). "Lymphatic filariasis and onchocerciasis prevention, treatment, and control costs across diverse settings: a systematic review". Acta Tropica. 135: 86–95. doi:10.1016/j.actatropica.2014.03.017. PMID 24699086.
- ^ Basáñez MG, Pion SD, Boakes E, Filipe JA, Churcher TS, Boussinesq M (May 2008). "Effect of single-dose ivermectin on Onchocerca volvulus: a systematic review and meta-analysis" (PDF). The Lancet. Infectious Diseases. 8 (5): 310–22. doi:10.1016/S1473-3099(08)70099-9. PMID 18471776.
- ^ United Front Against Riverblindness. "Control of Riverblindness". Archived from the original on August 27, 2007.
- ^ Ejere HO, Schwartz E, Wormald R, Evans JR (August 2012). "Ivermectin for onchocercal eye disease (river blindness)". The Cochrane Database of Systematic Reviews. 8 (8): CD002219. doi:10.1002/14651858.CD002219.pub2. PMC 4425412. PMID 22895928.
- ^ Maheu-Giroux M, Joseph SA (August 2018). "Moxidectin for deworming: from trials to implementation". The Lancet. Infectious Diseases. 18 (8): 817–819. doi:10.1016/S1473-3099(18)30270-6. PMID 29858152.
- ^ Boussinesq M (October 2018). "A new powerful drug to combat river blindness". Lancet. 392 (10154): 1170–1172. doi:10.1016/S0140-6736(18)30101-6. PMID 29361336.
- ^ Pion SD, Tchatchueng-Mbougua JB, Chesnais CB, Kamgno J, Gardon J, Chippaux JP, et al. (April 2019). "Loa loa Microfilaremia: Systematic Review and Meta-analysis". Open Forum Infectious Diseases. 6 (4): ofz019. doi:10.1093/ofid/ofz019. PMC 6449757. PMID 30968052.
- ^ Henriquez-Camacho C, Gotuzzo E, Echevarria J, White AC, Terashima A, Samalvides F, Pérez-Molina JA, Plana MN (January 2016). "Ivermectin versus albendazole or thiabendazole for Strongyloides stercoralis infection". The Cochrane Database of Systematic Reviews (1): CD007745. doi:10.1002/14651858.CD007745.pub3. PMC 4916931. PMID 26778150.
- ^ Agbata EN, Morton RL, Bisoffi Z, Bottieau E, Greenaway C, Biggs BA, Montero N, Tran A, Rowbotham N, Arevalo-Rodriguez I, Myran DT, Noori T, Alonso-Coello P, Pottie K, Requena-Méndez A (December 2018). "Effectiveness of Screening and Treatment Approaches for Schistosomiasis and Strongyloidiasis in Newly-Arrived Migrants from Endemic Countries in the EU/EEA: A Systematic Review". Int J Environ Res Public Health. 16 (1): 11. doi:10.3390/ijerph16010011. PMC 6339107. PMID 30577567.
{{cite journal}}
: CS1 maint: unflagged free DOI (link) - ^ Kotton, Camille; Mileno, Maria; Keystone, J. (2019). "The Immunocompromised Traveler". Travel medicine. Edinburgh: Elsevier. pp. 269–277. ISBN 978-0-323-54696-6.
{{cite book}}
: Unknown parameter|name-list-format=
ignored (|name-list-style=
suggested) (help) - ^ Palmeirim MS, Hürlimann E, Knopp S, Speich B, Belizario V, Joseph SA, Vaillant M, Olliaro P, Keiser J (April 2018). "Efficacy and safety of co-administered ivermectin plus albendazole for treating soil-transmitted helminths: A systematic review, meta-analysis and individual patient data analysis". PLoS Neglected Tropical Diseases. 12 (4): e0006458. doi:10.1371/journal.pntd.0006458. PMC 5942849. PMID 29702653.
{{cite journal}}
: CS1 maint: unflagged free DOI (link) - ^ de Kraker ME, Stolk WA, van Oortmarssen GJ, Habbema JD (May 2006). "Model-based analysis of trial data: microfilaria and worm-productivity loss after diethylcarbamazine-albendazole or ivermectin-albendazole combination therapy against Wuchereria bancrofti". Tropical Medicine & International Health. 11 (5): 718–28. doi:10.1111/j.1365-3156.2006.01606.x. PMID 16640625.
- ^ Taylor MJ, Hoerauf A, Bockarie M (October 2010). "Lymphatic filariasis and onchocerciasis". Lancet. 376 (9747): 1175–85. doi:10.1016/S0140-6736(10)60586-7. PMID 20739055.
- ^ Brooks PA, Grace RF (August 2002). "Ivermectin is better than benzyl benzoate for childhood scabies in developing countries". Journal of Paediatrics and Child Health. 38 (4): 401–4. doi:10.1046/j.1440-1754.2002.00015.x. PMID 12174005.
- ^ Victoria J, Trujillo R (2001). "Topical ivermectin: a new successful treatment for scabies". Pediatric Dermatology. 18 (1): 63–5. doi:10.1046/j.1525-1470.2001.018001063.x. PMID 11207977.
- ^ أ ب Strong M, Johnstone P (July 2007). Strong M (ed.). "Interventions for treating scabies". The Cochrane Database of Systematic Reviews (3): CD000320. doi:10.1002/14651858.CD000320.pub2. PMC 6532717. PMID 17636630.
- ^ Rosumeck S, Nast A, Dressler C (April 2018). "Ivermectin and permethrin for treating scabies". Cochrane Database Syst Rev. 4: CD012994. doi:10.1002/14651858.CD012994. PMC 6494415. PMID 29608022.
- ^ Dhana A, Yen H, Okhovat JP, Cho E, Keum N, Khumalo NP (January 2018). "Ivermectin versus permethrin in the treatment of scabies: A systematic review and meta-analysis of randomized controlled trials". Journal of the American Academy of Dermatology. 78 (1): 194–198. doi:10.1016/j.jaad.2017.09.006. PMID 29241784.
- ^ Thadanipon K, Anothaisintawee T, Rattanasiri S, Thakkinstian A, Attia J (2019). "Efficacy and safety of antiscabietic agents: A systematic review and network meta-analysis of randomized controlled trials". J Am Acad Dermatol. 80 (5): 1435–1444. doi:10.1016/j.jaad.2019.01.004. PMID 30654070.
- ^ Crump A, Ōmura S (10 February 2011). "Ivermectin, 'wonder drug' from Japan: the human use perspective". Proceedings of the Japan Academy. Series B, Physical and Biological Sciences. 87 (2): 13–28. Bibcode:2011PJAB...87...13C. doi:10.2183/pjab.87.13. PMC 3043740. PMID 21321478.
- ^ Laing R, Gillan V, Devaney E (June 2017). "Ivermectin - Old Drug, New Tricks?". Trends in Parasitology. 33 (6): 463–472. doi:10.1016/j.pt.2017.02.004. PMC 5446326. PMID 28285851.
- ^ أ ب Dourmishev AL, Dourmishev LA, Schwartz RA (December 2005). "Ivermectin: pharmacology and application in dermatology". International Journal of Dermatology. 44 (12): 981–8. doi:10.1111/j.1365-4632.2004.02253.x. PMID 16409259.
- ^ Strycharz JP, Yoon KS, Clark JM (January 2008). "A new ivermectin formulation topically kills permethrin-resistant human head lice (Anoplura: Pediculidae)". Journal of Medical Entomology. 45 (1): 75–81. doi:10.1603/0022-2585(2008)45[75:ANIFTK]2.0.CO;2. PMID 18283945.
- ^ "Sklice lotion". drugs.com. Archived from the original on 12 May 2012.
- ^ Pariser DM, Meinking TL, Bell M, Ryan WG (1 November 2012). "Topical 0.5% ivermectin lotion for treatment of head lice". The New England Journal of Medicine. 367 (18): 1687–93. doi:10.1056/NEJMoa1200107. PMID 23113480.
- ^ Healy, Melissa (1 November 2012). "New treatment for lice is highly effective, study reports". Los Angeles Times.
{{cite web}}
: Unknown parameter|name-list-format=
ignored (|name-list-style=
suggested) (help) - ^ Crump A (May 2017). "Ivermectin: enigmatic multifaceted 'wonder' drug continues to surprise and exceed expectations". J. Antibiot. 70 (5): 495–505. doi:10.1038/ja.2017.11. PMID 28196978.
- ^ Ōmura S (August 2016). "A Splendid Gift from the Earth: The Origins and Impact of the Avermectins (Nobel Lecture)". Angew. Chem. Int. Ed. Engl. 55 (35): 10190–209. doi:10.1002/anie.201602164. PMID 27435664.
- ^ James, William D.; Elston, Dirk; Berger, Timothy; Neuhaus, Isaac (2015). Andrews' Diseases of the Skin: Clinical Dermatology (in الإنجليزية). Elsevier Health Sciences. p. 439. ISBN 9780323319690.
Ivermectin treatment is emerging as a potential ancillary measure.
{{cite book}}
: Unknown parameter|name-list-format=
ignored (|name-list-style=
suggested) (help) - ^ Lebwohl, Mark G.; Heymann, Warren R.; Berth-Jones, John; Coulson, Ian (2017). Treatment of Skin Disease: Comprehensive Therapeutic Strategies (in الإنجليزية). Elsevier Health Sciences. p. 89. ISBN 9780702069130.
{{cite book}}
: Unknown parameter|name-list-format=
ignored (|name-list-style=
suggested) (help) - ^ Tizifa TA, Kabaghe AN, McCann RS, van den Berg H, Van Vugt M, Phiri KS (2018). "Prevention Efforts for Malaria". Curr Trop Med Rep. 5 (1): 41–50. doi:10.1007/s40475-018-0133-y. PMC 5879044. PMID 29629252.
- ^ Siddiqui K, Stein Gold L, Gill J (2016). "The efficacy, safety, and tolerability of ivermectin compared with current topical treatments for the inflammatory lesions of rosacea: a network meta-analysis". SpringerPlus. 5 (1): 1151. doi:10.1186/s40064-016-2819-8. PMC 4956638. PMID 27504249.
{{cite journal}}
: CS1 maint: unflagged free DOI (link) - ^ Moran EM, Foley R, Powell FC (2017). "Demodex and rosacea revisited". Clin. Dermatol. 35 (2): 195–200. doi:10.1016/j.clindermatol.2016.10.014. PMID 28274359.
- ^ "Galderma Receives FDA Approval of Soolantra (Ivermectin) Cream for Rosacea". drugs.com. Archived from the original on January 22, 2015."
- ^ "SOOLANTRA- ivermectin cream (NDC Code(s): 0299-3823-30, 0299-3823-45, 0299-3823-60)". DailyMed. ديسمبر 2014. Archived from the original on فبراير 24, 2016. Retrieved سبتمبر 9, 2015.
- ^ Heukelbach J, Winter B, Wilcke T, Muehlen M, Albrecht S, de Oliveira FA, Kerr-Pontes LR, Liesenfeld O, Feldmeier H (August 2004). "Selective mass treatment with ivermectin to control intestinal helminthiases and parasitic skin diseases in a severely affected population". Bulletin of the World Health Organization. 82 (8): 563–71. PMC 2622929. PMID 15375445.
- ^ Dowling P (December 2006). "Pharmacogenetics: it's not just about ivermectin in collies". Can. Vet. J. 47 (12): 1165–8. PMC 1636591. PMID 17217086.
- ^ Goodman and Gilman's Pharmacological Basis of Therapeutics, 11th edition, pages 122, 1084–1087.
- ^ "COMFORTIS® and ivermectin interaction Safety Warning Notification". U.S. Food and Drug Administration (FDA) Center for Veterinary Medicine (CVM). Archived from the original on August 29, 2009.
- ^ Yates DM, Wolstenholme AJ (August 2004). "An ivermectin-sensitive glutamate-gated chloride channel subunit from Dirofilaria immitis". International Journal for Parasitology. 34 (9): 1075–81. doi:10.1016/j.ijpara.2004.04.010. PMID 15313134.
- ^ Borst P, Schinkel AH (June 1996). "What have we learnt thus far from mice with disrupted P-glycoprotein genes?". European Journal of Cancer. 32A (6): 985–90. doi:10.1016/0959-8049(96)00063-9. PMID 8763339.
- ^ Iglesias LE, Saumell CA, Fernández AS, Fusé LA, Lifschitz AL, Rodríguez EM, Steffan PE, Fiel CA (December 2006). "Environmental impact of ivermectin excreted by cattle treated in autumn on dung fauna and degradation of faeces on pasture". Parasitology Research. 100 (1): 93–102. doi:10.1007/s00436-006-0240-x. PMID 16821034.
- ^ Varghese FS, Kaukinen P, Gläsker S, Bespalov M, Hanski L, Wennerberg K, Kümmerer BM, Ahola T (February 2016). "Discovery of berberine, abamectin and ivermectin as antivirals against chikungunya and other alphaviruses". Antiviral Research. 126: 117–24. doi:10.1016/j.antiviral.2015.12.012. PMID 26752081.
- ^ Carotti A, Marinozzi M, Custodi C, Cerra B, Pellicciari R, Gioiello A, Macchiarulo A (2014). "Beyond bile acids: targeting Farnesoid X Receptor (FXR) with natural and synthetic ligands". Current Topics in Medicinal Chemistry. 14 (19): 2129–42. doi:10.2174/1568026614666141112094058. PMID 25388537.
- ^ Jin L, Feng X, Rong H, Pan Z, Inaba Y, Qiu L, et al. (2013). "The antiparasitic drug ivermectin is a novel FXR ligand that regulates metabolism". Nature Communications. 4: 1937. Bibcode:2013NatCo...4.1937J. doi:10.1038/ncomms2924. PMID 23728580.
- ^ Kim SG, Kim BK, Kim K, Fang S (December 2016). "Bile Acid Nuclear Receptor Farnesoid X Receptor: Therapeutic Target for Nonalcoholic Fatty Liver Disease". Endocrinology and Metabolism. 31 (4): 500–504. doi:10.3803/EnM.2016.31.4.500. PMC 5195824. PMID 28029021.
- ^ Chaccour C, Hammann F, Rabinovich NR (April 2017). "Ivermectin to reduce malaria transmission I. Pharmacokinetic and pharmacodynamic considerations regarding efficacy and safety". Malaria Journal. 16 (1): 161. doi:10.1186/s12936-017-1801-4. PMC 5402169. PMID 28434401.
{{cite journal}}
: CS1 maint: unflagged free DOI (link) - ^ Siewe Fodjo JN, Kugler M, Hotterbeekx A, Hendy A, Van Geertruyden JP, Colebunders R (August 2019). "Would ivermectin for malaria control be beneficial in onchocerciasis-endemic regions?". Infectious Diseases of Poverty. 8 (1): 77. doi:10.1186/s40249-019-0588-7. PMC 6706915. PMID 31439040.
{{cite journal}}
: CS1 maint: unflagged free DOI (link) - ^ Caly, Leon; Druce, Julian D.; Catton, Mike G.; Jans, David A.; Wagstaff, Kylie M. (April 2020). "The FDA-approved Drug Ivermectin inhibits the replication of SARS-CoV-2 in vitro". Antiviral Research: 104787. doi:10.1016/j.antiviral.2020.104787.
- ^ "The FDA-approved Drug Ivermectin inhibits the replication of SARS-CoV-2 in vitro". sciencedirect.com. 2020-04-04. Retrieved 2020-04-05.
- ^ "The FDA-approved Drug Ivermectin inhibits the replication of SARS-CoV-2 in vitro". sciencedirect.com. 2020-04-04. Retrieved 2020-04-05.
وصلات خارجية
- "Ivermectin". Drug Information Portal. U.S. National Library of Medicine.
- The Carter Center River Blindness (Onchocerciasis) Control Program
- American NGDO Treating River Blindness
- Trinity College Dublin. Prof William Campbell – The Story of Ivermectin
- "Ivermectin- ivermectin tablet (NDC Code(s): 42799-806-01)". DailyMed. November 2014. Retrieved September 9, 2015.
- "ivermectin (Rx) Stromectol". Medscape. WebMD. Retrieved November 1, 2015.
- CS1 errors: unsupported parameter
- CS1 الإنجليزية الأمريكية-language sources (en-us)
- CS1 maint: unflagged free DOI
- Template:drugs.com link with non-standard subpage
- Articles with changed EBI identifier
- ECHA InfoCard ID from Wikidata
- Infobox-drug molecular-weight unexpected-character
- Pages using infobox drug with unknown parameters
- Drugboxes which contain changes to verified fields
- Drugboxes which contain changes to watched fields
- Acaricides
- Antiparasitic agents
- GABAA receptor positive allosteric modulators
- Glycine receptor agonists
- Insecticides
- Japanese inventions
- Macrolides
- Merck & Co. brands
- Nicotinic agonists
- Peripherally selective drugs
- Veterinary drugs
- الأدوية الأساسية حسب منظمة الصحة العالمية
- Chloride channel openers
- RTT